BTC/HKD-1.43%
ETH/HKD-1.84%
LTC/HKD-0.02%
ADA/HKD-2.51%
SOL/HKD-1.58%
XRP/HKD-0.94%以太坊協議設計的主要目標之一是最小化復雜性:使協議盡可能簡單,同時仍然使區塊鏈能夠做好一個有效的區塊鏈網絡需要做到的事情。以太坊協議在這方面還遠遠不夠完美,特別是因為它的很多部分都是在 2014-16 年設計的,當時我們對它的理解要少得多,但我們仍然在盡可能地積極努力降低復雜性。
然而,這個目標的挑戰之一是復雜性很難定義,且有時,你必須在兩個引入不同種類復雜性和具有不同代價的選擇之間進行權衡。我們如何比較?
有一個強大的智能工具可以讓我們對復雜性進行更細致的思考,那就是區分我們所謂的封裝復雜性?(encapsulated complexity) 和系統復雜性?(systemic complexity)。

當一個系統的子系統內部復雜,但向外部呈現一個簡單的“接口” (interface) 時,就是出現了「封裝復雜性」。當系統的不同部分甚至不能被清晰地分開,并且相互之間有復雜的交互時,「系統復雜性」就出現了。
Vitalik Buterin與YC創始人已在社交媒體上互相取關:11月22日消息,以太坊聯合創始人Vitalik Buterin與Y Combinator聯合創始人Paul Graham已在社交媒體上互相取關。以太坊聯合創始人Vitalik Buterin此前發推諷刺Paul Graham的小道消息推文,并表示過去一周發現難以忍受的一個現象:人們散布謠言,很多人轉發它們,很多人開始根據這些謠言信息進行交易……總之,我認為我們不應該把“Trustme”的謠言交易合法化。這為操縱市場提供了成熟的空間,甚至可能造成波動。另一個更深層次的問題是,加密領域有一段悠久的歷史,人們利用謠言來誘導價格朝著有利于他們的方向波動。故意操縱市場并獲取收益并不符合加密金融文化。[2022/11/22 7:55:26]
以下是幾個例子。
BLS 簽名 vs. Schnorr?簽名
BLS 簽名和 Schnorr 簽名是兩種常用的可由橢圓曲線構成的加密簽名方案。
BLS 簽名在數學上看起來非常簡單:

Vitalik:新加坡在加密貨幣監管方面的善意嘗試可能不會奏效:11月21日消息,以太坊創始人 Vitalik Buterin 近日在接受采訪時表示,新加坡在加密貨幣監管方面的善意嘗試可能不會奏效,因為新加坡監管機構試圖將“區塊鏈使用”和“加密貨幣”區分開,“如果沒有加密貨幣,那么你擁有的區塊鏈就是假的,沒有人會關心這些區塊鏈”。
此外,Vitalik Buterin 表示,監管機構既要支持新技術,又要打擊不良參與者,在兩者之間取得平衡難度很大,但他也表示新加坡很早就將自己定位為對加密貨幣友好的司法管轄區,只是最近幾個月才開始收緊盡管,監管機構只是試圖“阻止加密貨幣投機”,而不是完全禁止加密貨幣。(straitstimes.com)[2022/11/21 22:11:32]
H 是一個哈希函數,m 是消息,k 和 K 是私鑰和公鑰。到目前為止,很簡單。然而,真正的復雜性隱藏在 e 函數的定義中:橢圓曲線配對(elliptic curve pairings),這是所有密碼學中最難以理解的數學部分之一。
現在,我們來看看 Schnorr 簽名。Schnorr 簽名只依賴于基本的橢圓曲線。但是簽名和驗證邏輯有點復雜:
Vitalik:從多個來源確認烏克蘭加密貨幣捐贈地址是合法的:2月27日消息,針對此前烏克蘭官方推特宣布接受加密貨幣捐贈,以太坊創始人Vitalik表示從幾個來源得到一些確認它是合法的,并暫時刪除我的警告。[2022/2/27 10:18:31]

所以…哪種類型的簽名“更簡單”?這取決于你在乎什么!BLS 簽名具有巨大的技術復雜性,但復雜性都隱藏在 e 函數的定義中。如果你把 e 函數看作一個黑盒,BLS 簽名實際上是非常簡單的。另一方面,Schnorr 簽名的總體復雜性較低,但有更多的部分,能以一種微妙的方式與外部世界互動。
例如:
進行 BLS 多簽 (兩個密鑰 k1 和 k2 的組合簽名) 很簡單:只需 σ1+σ2。但是 Schnorr 多簽名需要兩輪交互,并且需要處理一些棘手的 Key Cancellation 攻擊。
Schnorr 簽名需要生成隨機數,BLS 簽名不需要。
以太坊公益組織 Nomic 基金會獲 Vitalik 等捐贈1500萬美元:2月12日消息,以太坊公益組織Nomic基金會于2月9日宣布正式成立,專注于改進和擴展以太坊的開發者平臺,同時接管 Hardhat 和 Nomic Labs 的其他開放工程項目和相關團隊,未來將繼續擴展 Hardhat 工具套件。Hardhat是一個編譯、部署、測試和調試以太坊應用的開發環境。
據介紹,以太坊基金會、Vitalik Buterin、Coinbase、Consensys、The Graph、Polygon、Chainlink、Gnosis、a16z、a_capital 和 Kaszek Ventures 已經向該組織捐贈 1500 萬美元,其中以太坊基金會捐贈 800 萬美元。接下來,該組織還將向幾個 DAO 提交資金提案,以達到 3000 萬美元的總資金。[2022/2/12 9:47:48]
橢圓曲線配對通常是一個強大的“復雜性海綿”,因為它們包含大量封裝復雜性,但使解決方案具有更少的系統復雜性。這也適用于多項式承諾領域:將 KZG 承諾 (需要配對) 的簡單性與更復雜的內積證明 (inner product arguments,不需要配對) 的內部邏輯進行比較。
ETC:ETC不再遵循Vitalik的愿景:以太坊經典官方發推表示:以太坊經典將不再遵循Vitalik的愿景及路線圖,不再以吸收以太坊1.0為目標。現在是ETC做出有意義的創新的時候了。[2020/11/24 21:55:32]
密碼學 vs. 加密經濟學
在許多區塊鏈設計中出現的一個重要設計選擇是密碼學 (cryptography) 與加密經濟學 (cryptoeconomics) 的比較。這 (比如在 Rollups 中) 常常是在有效性證明 (即 ZK-SNARKs) 和欺詐證明之間做出選擇。
ZK-SNARKs 是復雜的技術。雖然 ZK-SNARKs 工作原理背后的基本思路可以在一篇文章中解釋清楚,但實際上實現一個 ZK-SNARK 來驗證一些計算涉及到比計算本身多很多倍的復雜性 (因此,這就是為什么用于 EVM 的 ZK-SNARKs 證明仍在開發中,而用于 EVM 的欺詐證明已經在測試階段)。有效地實現一個 ZK-SNARK 證明涉及到了對特殊目的進行優化的電路設計、使用不熟悉的編程語言以及許多其他挑戰。另一方面,欺詐證明本身就很簡單:如果有人提出挑戰,你只需直接在鏈上運行計算。為了提高效率,有時會添加一個二進制搜索方案,但即使這樣也不會增加太多的復雜性。
雖然 ZK-SNARKs 很復雜,但它們的復雜性是封裝復雜性。另一方面,欺詐證明的相對較低的復雜性,是系統復雜性。以下是欺詐證明引入的一些系統復雜性的例子:
它們需要謹慎的激勵工程來避免驗證者的困境。
如果在達成共識的情況下完成,它們需要為欺詐證明提供額外的交易類型,同時還要考慮到如果許多參與者同時競相提交欺詐證明會發生什么。
它們依賴于一個同步網絡。
它們允許審查攻擊 (censorship attacks) 也被用來進行盜竊。
基于欺詐證明的 Rollups 要求流動性提供者支持即時提款。
由于這些原因,即使從復雜性的角度來看,基于 ZK-SNARKs 的純加密解決方案也可能是長期安全的:ZK-SNARKs 有著更復雜的部分,這是一些人在選擇 ZK-SNARKs 時必須考慮到的;但 ZK-SNARKs 有著更少的懸空警告,這是每個人都必須考慮到的。
各種例子
PoW (中本聰共識):較低的封裝復雜性,因為該機制非常簡單和容易理解,但有著更高的系統復雜性 (如自私挖礦攻擊)。
哈希函數:較高的封裝復雜性,但有著非常容易理解的屬性,因此系統復雜性很低。
隨機洗牌算法:洗牌算法既可以是內部復雜 (比如 Whisk),但卻能夠確保強大的隨機性,且易于理解;也可以是內部簡單,但卻能夠產生較弱且難以分析的隨機性屬性 (比如系統復雜性)。
礦工提取價值 (MEV):一個強大到足以支持復雜事務 (complex transactions) 的協議在內部可能相當簡單,但那些復雜的事務可能會對協議的激勵機制產生復雜的系統影響,因為它們會以非常不正常的方式提議區塊。
Verkle 樹:Verkle 樹確實有一些封裝復雜性,實際上比普通的 Merkle 哈希樹要復雜得多。然而,從系統上講,Verkle 樹提供了與鍵值 (key-value) 映射完全相同的相對干凈和簡單的界面。主要的系統復雜性“泄漏” (leak) 是攻擊者操縱 Verkle 樹使一個特定值有一個非常長的分支 (branch) 的可能性;但 Verkle 樹和 Merkle 樹的風險是相同的。
我們如何權衡呢?
通常,封裝復雜性較低的選擇也是系統復雜性較低的選擇,因此有一個選擇顯然更簡單。但在其他時候,你必須在一種復雜性和另一種復雜性之間做出艱難的選擇。在這一點上應該清楚的是,如果是封裝復雜性,那么其危險性就會更低。一個系統復雜性帶來的風險不是一個簡單的規范長度的函數;規范中一個 10 行代碼的小片段與其他部分相互作用會比 100 行代碼的函數更復雜,否則就會被視為一個黑盒。
然而,這種偏好封裝復雜性的方法存在局限性。任何一段代碼中都可能出現軟件 bugs,當代碼越來越大時,出現錯誤的概率接近 1。有時,當你需要以意想不到的新方式與子系統交互時,最初的封裝復雜性可能會變成系統復雜性。
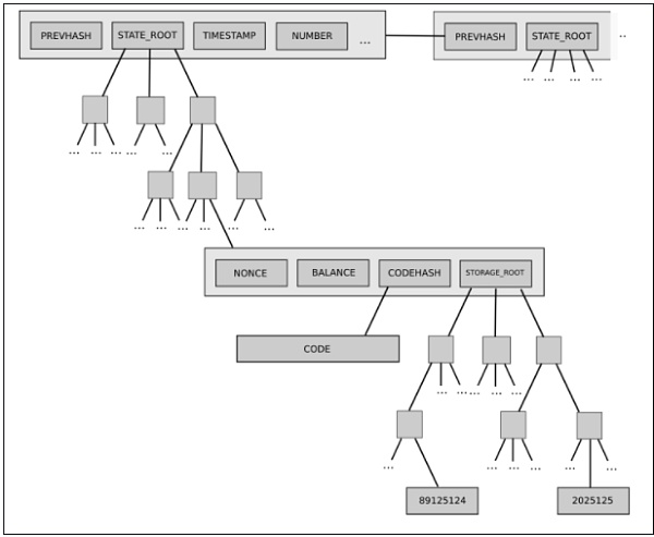
后者的一個例子是以太坊當前的兩級狀態樹 (two-level state tree),其特征是帳戶對象樹,其中每個帳戶對象依次有自己的存儲樹。

這個樹結構是復雜的,但在一開始,這種復雜性似乎被很好地封裝:協議的其余部分作為可讀寫的鍵/值存儲與樹交互,所以我們不必擔心樹是如何構造的。
然而,后來,這種復雜性被證明具有系統性影響:帳戶擁有任意大的存儲樹的能力意味著沒有辦法可靠地期望某個特定的狀態部分 (例如。“所有以 0x1234 開頭的帳戶”) 具有可預測的大小。這使得將狀態分割成多個部分變得更加困難,使同步協議的設計和分布存儲進程的嘗試變得更加復雜。為什么封裝復雜性會變成系統性的?因為 interface 改變了。解決方法是什么?目前轉向 Verkle 樹的提議還包括轉向一個均衡的單層樹設計。
最終,在任何給定的情況下,哪種類型的復雜性更受歡迎是一個沒有簡單答案的問題。我們所能做的最好的事情是適度地支持封裝復雜性,但不要太多,并在每個具體的情況下演練我們的判斷。有時候,犧牲一點系統復雜性來極大地降低封裝復雜性確實是最好的做法。其他時候,你甚至會誤判什么是封裝的,什么不是。每種情況都是不同的。
撰文:Vitalik Buterin,以太坊聯合創始人
編輯:南風
Tags:以太坊TALITAVITA以太坊交易所app下載Italian Football FederationVitaDAOData Vital
2022年,Web3.0成為全球不可忽視的話題,支持者認為Web3.0是一場真正的技術革命,使價值更加公平合理的分配,將通過加密技術對世界經濟產生重大影響.
1900/1/1 0:00:00我們常常聽到區塊鏈「價值分析」、「行業前景分析」....那純粹的「區塊鏈分析」指的是什么,分析的又是什么?區塊鏈分析——是對區塊鏈產生的數據進行檢查、編目和解釋以獲得可操作的洞察及見解的過程.
1900/1/1 0:00:00傳統游戲的玩家們討厭 NFT。去年 11 月,游戲巨頭育碧 (Ubisoft) 宣布計劃在其經典的《湯姆·克蘭西》(Tom Clancy) 游戲系列中引入 NFT,作為游戲中可穿戴的道具.
1900/1/1 0:00:00在牛市周期的過程中,越來越多的資本追逐越來越低質量的項目。 概述 2020 年和 2021 年的最后一個雙牛周期的特點是 “ 敘事 ” 占主導地位,一個新的優秀項目代幣在于他們的營銷和模因質量上.
1900/1/1 0:00:00本篇研報屬于Mint Ventures的#賽道洞察 系列,相對于針對單獨項目進行全方位分析的#深度研報 和#賽道掃描 系列對于賽道內重點項目的分析比較.
1900/1/1 0:00:00如果你是個新手,請謹慎行事。不管是在牌桌上,還是在加密行業里,成功其實取決于你的思維方式和分析質量.
1900/1/1 0:00:00