BTC/HKD-3.41%
ETH/HKD-4.54%
LTC/HKD-4.19%
ADA/HKD-5.73%
SOL/HKD-6.09%
XRP/HKD-5.92%Filecoin的存儲單元稱為扇區(Sector)。對傳統硬盤結構理解的小伙伴,對這個術語應該比較親切,傳統硬盤的最小存儲單元就叫Sector。為了證明Sector的存儲,Filecoin進行了一系列的處理,傳說中的P1/P2/C1/C2。在處理過程中,一個Sector的計算會生成若干文件,最終會生成replica。相關文件是如何組織的?Cache都是由哪些文件組成,分別是多大?本文就從存儲的角度看看這些過程和邏輯。
Filecoin的存儲管理的邏輯主要實現在sector-storage項目中。在深入理解Sector存儲邏輯之前,先講講Worker和Manager。
01 相關術語
Worker - 處理P1/P2/C1/C2的服務,Worker又分為兩種:local worker和remote worker。local worker處理本地服務處理,remote worker支持遠程服務處理
Manager - 管理多個Worker
Filecoin去中心化金融服務平臺DeFIL2.0的eFIL體量已達153萬枚:據官方消息,Filecoin金融服務平臺DeFIL2.0數據顯示,當前平臺eFIL體量已達153萬枚,資產總值約1.16億美金。
DeFIL平臺的eFIL自去年11月上線,為用戶在以太坊和Filecoin的資金流轉提供了便利的通道,在轉賬時請認真識別資產。DeFIL 2.0的定位是去中心化的Filecoin借貸和金融服務平臺,同時打造了一個集算力NFT、永續算力通證、DeFi借貸、流動性挖礦、增強挖礦收益機制、DAO治理等一體化的去中心化金融生態。[2021/9/3 22:57:12]
Scheduler - 調度器,調度多個Worker,一個Manager通常有一個Scheduler
Store - Sector存儲系統
02 Sector存儲
Sector處理相關的文件存儲在Store中。Store通過sectorstore.json進行配置:
FIL突破75美元關口 日內漲幅為2.68%:火幣全球站數據顯示,FIL短線上漲,突破75美元關口,現報75.0657美元,日內漲幅達到2.68%,行情波動較大,請做好風險控制。[2021/5/22 22:32:17]

CanSeal表明Store可以用來Seal(存儲Seal相關的臨時文件),CanStore表面Store可以持久存儲Seal的結果(replica)。Weight 是權重,在多個Store選擇時使用。ID是Store的UUID編號。
一個Store中存在三種存儲,分別對應三種目錄:unsealed (未封存的文件),cache(緩存文件),sealed(封存后的文件)。
03 Worker & Store
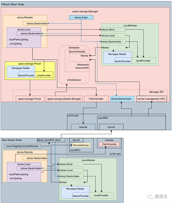
sector-storage項目的README中的這張圖很好的解釋了sector storage的各個模塊以及相互的關系:
MXC抹茶上線FiLDA,開盤上漲870%:2月8日18:00,MXC抹茶上線FILDA(FiLDA),開放USDT交易。FiLDA開盤價格0.1USDT,當前最高報價0.97USDT,最高漲幅870%。
資料顯示,FILDA是基于Heco的跨鏈借貸DeFi協議,首發HUSD、HBTC等13種資產的借貸功能,各項APY數據、存借雙向實時透明數據可公開。注:信息僅供分享,不構成投資建議。[2021/2/8 19:13:35]

整幅圖分為上下兩個部分:上部分是Manager,下部分是Remote Worker。Manager中包括一個Local Worker。stores.Index是所有Sector存儲的索引。Scheduler,上部分的中間,管理所有的Worker,并且調度Sector相關的存儲。
worker management APIs通過/rpc/v0的jsonRPC接口實現remote worker的管理。通過/remote的HTTP API實現存儲的Fetch操作,簡單的說,傳輸文件。specs-storage.Prover/Sealer/Storage是Manager暴露出來的接口,實現Sector的證明,封存和存儲。
Filecoin工程經濟研討會將于北京時間9月3日上午10點舉行:Filecoin工程經濟研討會將于北京時間9月3日上午10點舉行,研討會上將會討論Filecoin的經濟機制和模型,此外還會討論社區中提交的一些問題。目前官方已經開放了社區問題提交通道。[2020/9/2]
每個連接到Manager的Worker會和Manager同步它的內存/CPU以及顯存的信息。Scheduler在接受到新的請求時,會針對請求(Task)的類型以及資源的需求,從當前Worker中挑選最合適的Worker進行請求的處理。如何選擇Worker,感興趣的小伙伴,可以查看selector的相關邏輯。
從存儲的角度,重新整理一下,這些關系:

以一個Manager連接兩個Worker為例。Worker只能Seal,但是不能Store。為了更清楚展示Worker之間的數據傳輸,第一個Worker只做Precommit1,第二個Worker做Precommit2和Commit。
動態 | Filecoin測試網上線首日僅中國礦工參與:12月12日凌晨1:55分Filecoin測試網正式開測。根據官網Gratana算力儀表盤顯示,首日全球范圍內僅七臺礦機最終獲得區塊激勵,其中三臺來自Filecoin官方;僅官方以及兩個中國節點參與。對此,相關礦機廠商負責人解釋稱:“整個測試需持續3個月,所以首日大家都不著急;作為技術公司,初心是為了更好的幫助Filecoin完善技術,而不是去炫耀自己的速度。區塊鏈最重要的是共識,全球共識沒了,項目150億美金的估值撐得住嗎?”[2019/12/13]
04 Seal Task
理解Seal Task,最好對照了Sector的狀態管理一起看。對Sector狀態管理還不熟悉的小伙伴,可以查看之前的文章:
Filecoin - Sector狀態管理邏輯

接下來,看看每個Seal Task對應的存儲數據的變化。
如果其中左邊的Worker接收到任務,AddPiece任務會在unsealed目錄中創建原始數據。

PreCommit1階段,簡稱P1,針對SDR算法,計算若干層數據。如果Sector是32G,需要計算11層。對SDR算法不熟悉的小伙伴,可以看看之前的文章:
經過PreCommit1,生成的數據存儲在Cache中:

PreCommit2
PreCommit2的階段,簡稱P2,生成Replica,計算Column Hash,并生成Merkle樹(tree_d, tree_c, tree_r_last)。因為P2,不在同一個Worker處理,在進行處理之前,需要先傳輸給合適的Worker,處理的結果同樣存儲在Cache中:

在Commit生成證明后,進入Finalize狀態,Finalize可以理解成“歸檔”。因為在Worker上沒有Store能力,刪除不需要持久化的數據,需要持久化存儲的數據,將傳輸回Manager。

05 數據存儲量
以32G的Sector為例,在處理過程中需要存儲的數據如下:
原始數據 - 32G
原始數據Merkle - 32G
P1 layer - 32*11G
P2 - Column Hash & tree_c - 32*2 G
P2 - Replica & tree_r_last - 32G + 9.2M*8
總共:512G多一點。
06 持久化數據
Sector經過P1/P2/C1/C2處理后,也就是說,經過PoREP處理后,需要持久化存儲Replica的數據和tree_r_last的數據。tree_r_last的數據需要存儲的原因是PoSt要用到。特別注意的是,tree_r_last的數據并不是完整的Merkle樹數據,刪除了其中一些層的數據。
32G的Sector,對應的tree_r_last分成了8棵子樹,每棵子樹是8叉樹,默認存儲的時候,忽略了最低的兩層。也就是,去除最低兩層的存儲量為:

所以每棵子樹的存儲數據為4G*0.00223 = 9.13M。
也就是說,Sector持久化存儲比例在1.0022左右。
總結:
Filecoin存儲管理的邏輯主要在sector-storage中。Sector的處理任務,可以通過多個Worker完成。每個Worker的存儲目錄結構一致,Sector數據可以在多個Worker之間通過Http服務傳輸。Sector處理過程中,最大的存儲需求量在512G左右。持久化存儲比例為1.0022。
Tags:TORWORORKFILstorj幣總量多少Manta Networkskalenetwork幣生態filecoin幣價格幣幣情
根據俄羅斯立法機構國家杜馬的官方記錄,金融市場委員會已于周二提議對“關于數字金融資產”(DFA)法案進行二讀。據悉,在俄羅斯的立法體系中,每一項法案在從草案到通過的整個發展過程中都要經過三讀.
1900/1/1 0:00:00資產的復利是一個滾雪球的過程,每個投資者都希望自己的投資產品都進入滾雪球的進程,不斷壯大。這也是金融產品慣用的方式。這個模式里,首先要找到一個雪球,然后是找到可以“附著”的雪,給予滾起來的動力.
1900/1/1 0:00:00本文由Future小哥哥(庚澈)供稿,授權金色財經首發。個人認為,2020年的區塊鏈熱點主要集中在以下幾個點:1.BTC的減半走勢與多方提案的比特幣ETF是否能被SEC審核通過 &nb.
1900/1/1 0:00:00財政部( treasury,也被稱為國庫)是通過交易費用、slash 懲罰、低效的 Staking(即波卡和 Kusama 網絡實際上按照 10% 的年通脹在增發.
1900/1/1 0:00:00從6月份以來,DeFi越來越熱,說2020的夏天是DeFi的夏天不為過。DeFi熱有三個顯著的表現:1.之前跟DeFi沒有關系的項目也開始轉型做DeFi了.
1900/1/1 0:00:008月10日消息,今日,備受市場關注的DeFi項目方Curve宣布其治理代幣的初始預挖礦(pre-launch)活動已經結束,據悉,此次活動共吸引超過9000個地址參與.
1900/1/1 0:00:00