BTC/HKD-0.92%
ETH/HKD+2.19%
LTC/HKD-2.24%
ADA/HKD-1.03%
SOL/HKD-1.05%
XRP/HKD-2.65%作者:陸岷峰排版:王紀瓏琰
摘要
數字經濟時代,商業銀行間的競爭已經從傳統的網點、人員投入的競爭邁向高科技嵌入下的場景競爭,元宇宙作為與現實世界共生的虛擬世界,直接滿足了客戶獵奇、刺激、沉浸的消費體驗,與商業銀行提出的場景金融目標完全吻合。將元宇宙的技術嵌入到商業銀行場景金融中,可以豐富場景金融中場景的內容,增加對客戶的黏性。
元宇宙賦能商業銀行的場景金融敢于先行先試,以創新為抓手,不斷開發具有元宇宙基因的金融新產品,發揮數字技術的作用,管理好元宇宙應用風險,抓好場景金融中用戶隱私安全保護,構建好元宇宙賦能場景金融的體制和機制。
引言
步入新的歷史階段,商業銀行在現代經濟發展中的重要地位持續提升。商業銀行除了要不斷進行產品創新,強化內部管理,與人們對金融認知的競爭外,還要面對林立的競爭對手對客戶進行爭奪。一定程度上講,商業銀行之間發展的差異性取決于是否在客戶市場是否能占據主動優勢。
為了爭取客戶市場,各家商業銀行紛紛使出殺手獨立锏,從初期的送小禮品的直接回報、到后來送積分、送金融知識、送健康咨詢等等,無所不為其用。但隨著人們生活水平不斷提高,金融意識的提升,客戶追求的金融消費的感覺。于是,場景金融便成為當今商業銀行爭奪客戶的最主要的手段。
場景金融通常是指在特定的時間和空間內為客戶提供利于互動、交流的金融環境。目前,各家商業銀行推出的智慧網點、客戶經理大堂服務、基于第三方機構提供的開放銀行平臺等等都屬于場景金融范圍。目前,商業銀行的場景金融不足主要是尚沒有讓消費者能夠體會到沉浸式消費以及尚不能提供虛擬的服務空間。而元宇宙技術的出現,恰恰彌補了商業銀行場景金融發展中的不足或空白。
自1992年提出元宇宙概念至今年正好30年時間,由2021年由于政府、投資家紛紛聚焦元宇宙領域因而2021年被稱為元宇宙發展元年。由于元宇宙可以將消費者帶入到沉浸式消費狀態,已經成為商業銀行吸引客戶,豐富客戶體驗,增強商業銀行獲客、留客能力的重要新切口,由于元宇宙仍處于一種探索階段,帶有極大的發展不確定性,因元宇宙賦能商業銀行的場景金融技術、模式、思路等等也處于一種探索階段。
但是元宇宙作為互聯網金融的最高級技術手段、場景金融作為商業銀行未來發展競爭必答題,積極、主動研究元宇宙賦能商業銀行場景金融不僅必要、必須,而且十分迫切,對于商業銀行豐富競爭手段,增強客戶競爭力,提升服務質量具有十分重要的現實意義。
二、元宇宙賦能商業銀行場景金融路徑
Metaverse中元宇宙的英文名字,它由“超越”和“宇宙”兩個字組成的組合詞,和電話鏈接聽覺系統、互聯網鏈接信息系統很類似,它將“人-社會-宇宙”與“數字”系統有機地鏈接起來,結果將現實世界高效率地復制到數字世界,并且又將數字世界情景反射到現實世界中。伴隨著數字技術的不斷創新與發展,元宇宙打通了虛擬與現實通道,至少從目前認知看,元宇宙是互聯網或數字技術的最高級形態,甚到可能是人類數字技術的終極形態。
國內外商業銀行已積極布局元宇宙???
國內外政府、業界對元宇宙的認知和應用積極性并不比商業銀行遜色。英偉達、Roblox等四家世界知名科技公司在2021年11月份高管階層就“元宇宙愿景”舉行了大型研討會,這從一定層面上反映了科技公司在關于元宇宙方面的“拓荒心理”。Meta和英偉達是以改名宣誓入局的實際上是世界企業中布局元宇宙特別堅決的科技巨頭。政府對于元宇宙的戰略各有差異。如美國政府對于元宇宙處于觀望狀態,韓國則有發展較強緊迫感,日本在2021年7月明確定義了元宇宙的概念,但歐洲各國目前對發展元宇宙持了較高的謹慎態度。
世界人工智能大會法治論壇舉行,聚焦生成式人工智能治理、元宇宙規制等熱點:金色財經報道,昨天,2023世界人工智能大會法治論壇舉行。本次論壇主題為《數字治理:生成式人工智能之法律回應》。論壇發布了《世界人工智能法治藍皮書(2023)》《人工智能法治發展指數4.0》《中國人工智能法治發展評估報告(2022)》。藍皮書聚焦世界人工智能法治發展最新動態,搜集匯總各國有關人工智能法治發展的戰略、政策、法律、理論研究、重大項目應用、典型司法案例等方面的最新資料,尤其是以ChatGPT為代表的最前沿的生成式人工智能治理、元宇宙規制等熱點問題,通過分析、評估,形成了較為客觀、公正、準確、全面的分析報告。[2023/7/8 22:25:43]
國外商業銀行對元宇宙認知和行為基本偏積極。韓國Kookmin等銀行已經研究在元宇宙場景下開設分行,甚至客戶居然能在虛擬金融小鎮中走動,在虛擬金融小鎮客戶可以在設立的虛擬分行以及金融游樂場享受各類服務,而銀行員工則在“遠程辦公”中心提供相關服務。客戶如果光臨虛擬分行場景,就可以通過視頻方式和自然人的客服工作人員進行交流。
韓國投資公司IBKInvestment&Securities與MetaCityForum進行深度合作后,其所提供的虛擬金融服務,具有專屬特征的元宇宙平臺,對于新一代客戶具有極強的吸引力。
VRBankingApps是位于法國的巴黎銀行一款元宇宙產品,在VR環境中客戶能夠用虛擬的方式了解到賬戶發生的變化和交易方面的記錄。
GTEFinancial是佛羅里達州規模方面最大的信用合作社之一,其所推出的“GTE3D”元宇宙金融產品,所合作的客戶可能運用此臺式計算機去訪問到由商業銀行搭建出來的虛擬場景,這個社區金融中心雖然是虛擬的但卻可以提供多種金融產品和服務,包括了諸如汽車、房貸、投資和保險還有金融知識信息等,客戶足不出戶卻可以有親臨商業銀行場景中的感覺。
美國銀行(BankofAmerica)下屬有4300個金融服務中心,集團已經對外宣布對所有員工要進行VR的培訓,員工培訓學習時要通過使用VR耳機來提升服務職業技能,主要是員工與客戶在溝通、咨詢方面等服務提高質量。
同對元宇宙的到來,我國不少商業銀行也在積極參與當中。從市場公開信息看,江蘇銀行、浙商銀行、南京銀行、百信銀行等在元宇宙應用方面已經走在前列,元宇宙技術的應用包括了數字員工、數字藏品和構建元宇宙營業廳三種類別,目的是為了讓其客戶充分享受沉浸式服務體驗。
江蘇銀行作為頭部城商行,資產規模已近三萬億,在金融機構中創新能力極強,是最早提出并實施數字化轉型的金融機構之一。江蘇銀行依靠其技術、人才優勢,較早開始布局元宇宙,該行2014年就開始積極探索、研發并落地多個人工智能、物聯網等金融科技方面產品解決方案,目前已經初步建成了符合全行發展戰略目標的金融元宇宙基礎底座和相關聯的技術保障。
百信銀行在2021年11月首次向市場發行了“4inlove”的四周年紀念數字藏品,并且向社會推出了有二次元形象的“AI虛擬品牌官”,2021年12月百信銀行設置并推出的“AI虛擬品牌官”AIYA正式上崗。百信銀行在布局元宇宙進,重點放在了AI數字機器人、沉浸式的體驗和基于區塊鏈技術應用方面的數字資產。
Animoca Brands推出首款基于NFT和ERC-20代幣的元宇宙游戲Life Beyond:金色財經報道,Animoca Brands宣布推出首款基于NFT和ERC-20代幣的元宇宙科幻類游戲Life Beyond,每個游戲玩家化身都搭配NFT夾克外套,首批“Agent Zero Jacket” NFT已經完成鑄造,持有者可以體驗質押并獲得游戲白名單權限。[2022/12/23 22:03:52]
此外,招聯金融也積極布局元宇宙,在應用方面也積極探索,尋求技術應用突破。可以說,元宇宙在金融行業的應用已經開始并不斷向深度和廣度進軍。
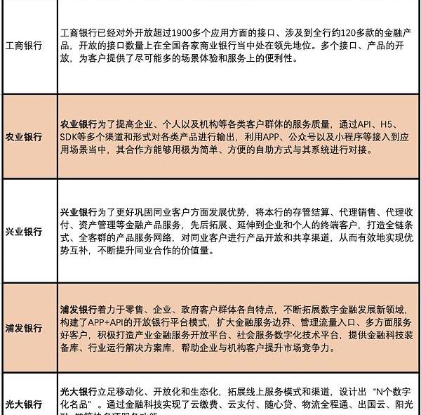
元宇宙因素已部分嵌入到商業銀行場景金融中
開放銀行可以定性為商業銀行場景金融初級階段形態,前者通常做法是對商業銀行的業務接口對外開放,立足于技術層面,而后者是立足于商業銀行與客戶金融交易的全過程、全景象,不僅包含技術,更關注客戶方的體驗場景金融比開放銀行的概念內涵更加豐富、范圍更加廣泛、管理更加系統、服務更加人性化,場景金融是開放銀行最終存在形態。目前,各家商業銀行推出的所謂場景金融實質上都屬于開放銀行這一層次和范疇,但是元宇宙的基因與理念在開放銀行中也已得到充分的體現。。
表:元宇宙基因或理念嵌入國內部分商業銀行開放銀行情況表

注:資料來源:根據上述銀行公開的信息資料整理
從上述商業銀行開放銀行的基本做法情況來看,在應用元宇宙原理和基因方面雖有突破但仍很不足。
一是主要以開放接口形式來改進客戶體驗。目前商業銀行開放銀行最普遍的做法基本上是通過眾多標準化API的接口,來推動銀客互聯。讓人感覺開放的接口越多,服務的水平越高。沒有將元宇宙的虛實結合,虛為實用的靈魂應用到開放銀行當中。
二是主要以銷售金融存量產品為目的。開放銀行平臺上產品基本沒有什么創新,與各家商業銀行的線下銷售的產品沒有太多差異,而具有元宇宙基因的產品十分稀少。
三是基本思路相同。發展開放銀行的目的主要通過開放銀行的設立,應用科技手段,增強客戶消費體驗,實現鎖定客戶目的,但由于開放銀行側重于技術的鎖定,沒有將元宇宙能夠讓客戶帶來的沉浸式消費等完全融入,因此,其體驗還處于一種較低層次水平。
元宇宙是商業銀行發展場景金融新的技術切口
元宇宙對社會經濟金融各方面都產生深刻的影響,而對于商業銀行的場景金融的影響更是直接、全面,元宇宙在場景金融中的應用,將商業銀行的場景金融發展推到了一個新的技術高度和市場空間。
1、推動場景金融的技術創新。每一次科學技術的突破都帶來了商業銀行的變革與蝶變,隨著數字經濟的發展,各商業銀行紛紛應用數字技術改善和發展場景金融。元宇宙在感官和技術應用上的突破,對于商業銀行場景金融中客戶體驗等方面有特殊功能。
對商業銀行而言,元宇宙不僅能對場景金融的發展來一個大幅度的提升,而且也指明了商業銀行數字化轉型的方向。元宇宙帶來場景金融發展機會和新的市場需求,商業銀行現存的基礎設施、技術水平、人員素質等必須重新設置目標、標準和要求,因此,元宇宙在商業銀行場景金融和全面應用遠景看好的前提下,商業銀行必須加大新技術開發投入,這必將帶來商業銀行一次廣泛的技術創新。
《元宇宙科技產業黨政干部學習詳解》近日由中共中央黨校出版社出版發行:金色財經消息,近日,《元宇宙科技產業黨政干部學習詳解》由中共中央黨校出版社出版發行。本書以“讀得懂、講得出、用得上”為目標,全面講解元宇宙科技產業的背景以及國內外互聯網頭部企業布局元宇宙科技產業的近況,深入淺出地介紹元宇宙的基本特點、技術架構、思維模式,著重闡述元宇宙在消費、城市、交通、醫療等領域的應用,既有宏觀產業背景,又有具體產業應用,非常適合黨政干部閱讀。[2022/4/26 5:13:08]
2、提升場景金融服務效能。元宇宙并沒有改變商業銀行場景金融鎖定客戶的本質目的,其對于商業銀行場景金融下對客戶服務的核心價值:
一是進一步改善場景金融下客戶體驗,在這種場景下,客戶可以打破物理空間和時間距離,隨時隨地實現商業銀行金融業務交割。
二是隨著元宇宙技術的不斷進步以及基礎設施的完善,商業銀行通過元宇宙在場景金融的應用,可以為各類客戶提供更加豐富多樣綜合化、個性化、虛擬化的金融產品以及服務。
三是元宇宙應用于場景金融,既為商業銀行在客戶服務轉型方面提出新目標,為商業銀行變革服務技術提供新的條件。商業銀行將更多地運用元宇宙技術來提升客戶體驗,推動商業銀行向元宇宙服務生態拓展與延伸。
3、實現場景金融中場景虛實融合。元宇宙技術將虛擬與現實世界場景進行融合、互動是元宇宙技術特征之一,融合主要有二個方面,一是服務融合,通過應用元宇宙數字孿生、區塊鏈、數據交互等方面的技術,商業銀行發展場景金融時的信息不對稱、信息量小、信息間難以相互驗證等問題可以有效得到解決,信息對稱度、透明度能得到大幅度提高。一是空間融合,元宇宙將場景金融虛擬空間與現實空間打通而且還能自由切換,客戶可以在虛、實兩個世界自由往返,為場景客戶提供跨越物理界限性質的金融服務,當然客戶還可以在虛擬場景下享受現實場景下銀行服務。
4、改變場景金融中客戶交互方式。傳統的場景金融下客戶的交互方式以線下為主并受時間和空間等因素的約束。元宇宙應用環境下的場景金融。客戶感知、連接、服務能力的提升將是場景金融的核心,客戶線上與線下雙線體驗結合是流行式。而5G、AI等基礎技術的應用和硬件產品的創新,鏈接的媒介也發生根本性的變化,運用VR/AR等設備可以將虛擬世界的各要素進行有效的連接,虛實融合,可以將現實世界的商業銀行服務場景搬運到虛擬世界。虛擬世界的營業廳將成為商業銀行重要的應用場景,商業銀行的客戶交互模式從線下轉為虛實互補的交互方式,而且是立體化、現實化、多樣化的交互,有力地提升客戶的交互體驗和效能。
5、全面提升客戶場景體驗質量。雖然運用改進商業銀行環境、推動產品服務創新一定程度上可以提升客戶的場景服務體驗,但要實現客戶完全無感和沉浸體驗還有較大差距。元宇宙賦能場景金融中的場景體驗主要有無感體驗的金融產品、沉浸式的客戶陪伴、金融產品實時創造以及數字員工的充分就業等。客戶可以通過直觀、便捷的方式來體驗各種金融服務,銀行也可全過程地熟知客戶。因而,元宇宙是以擴展現實基礎向客戶提供的沉浸式體驗,是基于數字孿生技術和區塊鏈技術融合應用而形成的現實世界的鏡像,從而為自然人客戶提供虛實結融、多維度、全流程、立體式的客戶新場景體驗。
(四)元宇宙賦能商業銀行場景金融的路徑
元宇宙相關加密資產總市值為316.93億美元:金色財經報道,據coinmarketcap數據顯示,元宇宙相關加密資產總市值為316.93億美元,24小時跌幅為5.81%,24小時交易額約34億美元。當前市值排名前五的元宇宙通證分別是:Decentraland(53.23億美元)、AxieInfinity(42.98億美元)、TheSandbox(42.69億美元)、THETA(39.98億美元)和EnjinCoin(19.2億美元)。[2022/1/9 8:36:44]
元宇宙作為一項新型的數字技術其帶來的金融變化與影響是深度,但由于元宇宙產生的時間不長,其融合到具體的業務場景中的路徑也沒有成功的模式,同時,元宇宙作為一項高技術含量的工具,其運用帶有很強的專業性。
場景金融作為商業銀行目前發展的重要路徑,同時,與元宇宙又有天然的相似相同之處,因此,借助元宇宙技術賦能場景金融已經成為各商業銀行當前競爭的重要方法之一,元宇宙賦能場景金融是一項系統的工程,必須從技術、產品、風險、體制等多方位采取措施,才能有效地發揮元宇宙的強大功能。
1、元宇宙在場景金融中先行先試。元宇宙作為一種技術可以在商業銀行所有的業務流程和環節中進行應用,但基于元宇宙目前發展還處在初期階段,在很多方面還未完全成熟,因此,根據元宇宙重點強調沉浸式消費感覺,利用元宇宙提升商業銀行客戶的場景體驗,增強客戶黏性主要特征和功能,可以在商業銀行場景金融中大膽進行先行先試。
一是以技術儲備應用和場景探索為主抓手。不斷加大商業銀行在場景生態中數字技術、數字員工以及數字資產方面的投資和建設力度;數字員工不僅可以完成商業銀行場景金融中自助應答、業務辦理、處理問題外,且能完成品牌宣傳、專業咨詢、風控管理等金融交易,有效地改進了金融品質并實現降本增效。
二是大力培育虛實場景,不斷提升實時拼裝和制造數字原生能力。要根據場景金融中客戶需求,客戶經理能夠實現只要通過手勢就可以拖拽進行現場的、流程化的數字金融產品的設計和制造,大力發展和推廣網絡化、社交化的金融新品,加大線上產品的推廣力度。
三是注意場景中不同類型客戶的個性化需求。對于場景中的中老年客戶盡可能多地保留一些商業銀行的傳統服務模式,而對于年輕客戶群體,可以增加具有時尚潮流的金融產品元素,可以引導青年客群沉浸在商業銀行元宇宙線上產品的應用和社交場景,牢牢抓緊年輕客群的激情、幻想、好奇之“心”。
四是商業銀行在元宇宙應用于場景金融的開發和應用方面,要能夠為客戶提供全天、全面金融服務,重構客戶間的互動模式,實現線上線下模式同進并存,為各類客能夠隨時定制個性化、極致性的金融產品和服務。此外,還能夠實現數字財富、數字資產的線上交易等。
總之,元宇宙作為最高層的數字技術,商業銀行要緊跟元宇宙發展和應用步伐,運用元宇宙拓展商業銀行場景金融發展新空間。
2、以創新為抓手推動元宇宙在場景金融中應用。元宇宙在場景金融中應用并沒有改變商業銀行服務的基本理念,即主要解決用戶體驗、滿足客戶的各方面需求。元宇宙在商業銀行場景金融中應用帶來的主要是對現有場景金融中的場景服務的延伸。基于元宇宙將虛擬世界與現實世界連接并要實現虛實相生的根本特征,不斷完善場景金融的底層架構和硬件入口都是推動元宇宙有效應用的源動力,而以人工智能、區塊鏈等新型數字技術不斷創新與應用才能提供有效的支撐。
元宇宙價值指數今日為1284.48點:金色財經報道,據同伴客數據顯示,11月10日元宇宙價值指數為1284.48點,較前日上漲2.88點,漲幅為0.22%。
構成元宇宙價值指數成分的上市企業或NFT平臺皆為目前在虛擬經濟領域表現出巨大市場價值和未來潛力的頭部機構,該指數能夠有效反映元宇宙虛擬經濟整體價值的發展趨勢。
注:2021年3月10日主要成份股roblox上市并產生第一個收盤價,故選取3/11日為本指數首次推出的基準日,初始值為100。[2021/11/10 6:43:15]
一是商業銀行要不斷進行數字技術創新發展。因為元宇宙實質上是數字技術的集合體,只有數字技術的不斷迭代與創新才能持續增加技術的生命力;
二是要提升商業銀行元宇宙在場景金融中創新技術的應用能力,不斷實現數字技術應用達到極致水平,同時保持元宇宙在場景金融中應用技術同步發展,實現元宇宙在場景金融中應用的技術與現實場景中商業銀行數字技術能夠實現互促互融互通;
三是商業銀行必須將持續進行技術創新作為元宇宙在場景金融中有效應用的最佳路徑,通過創新不斷改進技術手段,不斷提升元宇宙技術在場景金融中應用的敏捷性和靈活性,不斷推進數字金融迭代和創新,提升元宇宙與場景金融強匹配度,重塑商業銀行場景金融發展模式。商業銀行只有通過不斷的數字技術創新,才能為場景中的客戶定制和提供精準及個性化的元宇宙金融服務方案,實現元宇宙金融產業的持續發展。
3、開發客戶具有元宇宙基因的場景金融新產品;元宇宙在場景金融中應用,為場景金融中新產品的研發提供了更加豐富的想象空間。
一是創新元宇宙為場景金融開發個性化的金融產品提供了新的思路和環境。場景金融中的參與者一般會有特定的或個性化的金融消費習慣和偏好等。因此,在元宇宙應用到場景金融中背景下,商業銀行要立足于特色化、個性化、差異化的場景金融定位,開發針對性強、個性化突出的金融產品,從而來滿足場景金融中參與者的產品個性化需求,讓客戶服務的體驗感充分具有個性和特別。
二是提供多元、立體化的場景金融服務。元宇宙在場景金融中應用與傳統的場景相比,具有金融服務與交易具有立體感和相象的空間、感觀得到更多的滿足。因此,商業銀行在布局場景金融的產品模塊時,不僅僅是一個產品的展示,而是要將客戶、銀行都帶帶到一個非常愉快的交易空間,關確保場景金融的金融產品多樣化、系列化,確保基礎金融產品應有盡有,創新產品不斷推陳出新,服務產品個性獨特。
三是提升商業銀行場景金融的產品體驗感;在元宇宙應用到場景金融的背景下,要將優質的金融產品和服務的體驗作為產品品質和設計的重要內容,元宇宙技術為場景金融提供的虛擬世界為金融產品的立體化提供了展示渠道,要將客戶的場景體驗作為產品構成的重要內容,不斷提高客戶對商業銀行場景金融服務的獲得感和享有權;
4、發揮數字技術在元宇宙賦能場景金融中的核心作用。以大數據、區塊鏈、人工智能、物聯網為代表的數字技術已經成為商業銀行業務經營活動的基因,同樣,在元宇宙技術賦能場景金融是其作用不可替代。
一是大數據技術的應用。大數據技術通過海量數據信息的收集、清洗、整理,最終為決策、管理者提供精準的數字化信息,是目前商業銀行應用頻率最多、范圍最廣的科技手段,廣泛應用在市場營銷、風險防控等多個方面。大數據在場景金融中應用主要能及時了解元宇宙在場景金融中應用的現狀;及時發現存在的問題,提出相應的解決方案。對場景金融中的客戶進行精準畫像,提高目標客戶營銷精準度;對場景金融中存在的潛在風險提前進行判斷,以便及時采取措施進行風險控制,保證場景金融的健康發展。
二是區塊鏈技術的應用。區塊鏈技術采用了分步式記賬原理,具有信息不可篡改性、可溯源、信息共享和智能合約等多種技術功能。區塊鏈技術在場景金融中應用,便于了解元宇宙應用背景下場景金融中各參與主體的相關真實信息,金融活動脈絡十分清楚,關聯方各參與主體如果按照事先約定履職,在完成預定的工作流程后,可以通過區塊鏈技術完成自動結算交易等。
三是物聯網技術的應用。物聯網技術是通過遠程射頻、傳感技術等的應用,可以將場景金融中線下的所有實物場景進行全面的記載、跟蹤和反饋,可以從物質形態上對場景金融中的風險進行有效的控制和管理。也可以將元宇宙在場景金融運營過程中,設立風險臨界點指標,一旦觸碰到指標值,系統會自動報警或處理,有效地防范和化解元宇宙在場景金融中應用的風險。
四是人工智能技術的應用。人工智能技術是通過各種信息的輸入錄入應用各種算法等工具,模仿自然人替代或做出自然人無法實現的諸如計算等功能。元宇宙應用在場景金融中,需要實時能對客戶的金融服務需求、服務情況做出快速反饋,這必須要通過高速率計算實現,同時,系統還要有自我學習功能,以便對元宇宙在場景金融中應用的狀況做出精準判斷,從而為商業銀行更好地發展場景金融提供最高效、最智慧的技術手段。
5、管理好元宇宙在場景金融應用風險。元宇宙技術嵌入商業銀行的應用場景將面臨元宇宙未來發展未知的不確定性風險以及由此可能帶來的重復投資風險等。因此,元宇宙賦能商業銀行場景金融:
一要高度重視元宇宙在場景金融中應用風險,要堅守全面風險管理的理念,將元宇宙在場景金融中應用的風險納入全面風險管理體系;
二是要加強元宇宙在場景金融中應用風險研究,在確定其應用過程中風險完全或基本可控的條件下,再有序推進元宇宙在商業銀行場景金融中應用,要通過搭建元宇宙應用風險管控共有平臺,做到元宇宙應用、信息科技、風險管理部門間信息實時溝通,將可能出現的風險控制在萌芽狀態;
三是加強對元宇宙在場景金融應用中的風險監測,對在場景金融中應用的元宇宙的項目、產品構建風險預警系統,持續進行風險監測、設計風險管控預案,一旦出現風險可以及時進行有效的控制;
四要應用數字技術管理元宇宙技術應用風險。元宇宙是一項高技術集成應用,應對高技術的潛在風險必定要用技術手段來管控。因此,元宇宙在商業銀行場景金融中應用時,宜同步研究對應的風險管理技術,用高科技工具管理元宇宙在場景金融應用中可能的高技術風險。
6、重點抓好場景金融中用戶隱私安全保護。元宇宙在場景金融中應用,由于完全處在虛擬空間進行運營,當前關于這方面法律、規范還不全面,有些方面處于空白地帶,這對場景金融中的若干參與者的數據隱私保護以及數據安全帶來很大的難度。因此,切實強化元宇宙在場景金融中應用客戶隱私安全十分迫切。
一是元宇宙在商業銀行場景金融應用過程中,要和保護參與者數據隱私以及數據安全法律規范制度的建設有機地結合起來,堅持先要有規范及制度,后再創新和應用的基本原則,在法律、制度框架體系內進行試點與推進;
二是要與數據安全和數據隱私技術水平相同步。目前,我國的加強數據安全和數據隱私技術不斷創新、優化,數據加密計算也有了很大的進展,要切實加快加密計算技術在元宇宙及在場景金融中的應用,在技術上要有堵塞數據隱私技術上的漏洞能力;
三是要開展數據安全和數據隱私技術方面的研究,、監管部門、金融機構要聯合加強數據安全和數據隱私技術創新、重大項目的攻關,從而提升元宇宙在場景金融中應用數據安全和數據隱私技術管理水平。
7、構建元宇宙賦能場景金融的體制和機制。傳統的商業銀行場景金融是基于當時的金融技術條件而設計。元宇宙技術在場景金融中應用,強化了數字世界和現實世界的交互、相融,這必然對商業銀行原有的場景金融生態和場景模式帶來挑戰,可以說,元宇宙對商業銀行場景金融的影響是基礎性、全面性的,必須對商業銀行的有關體制、機制進行重新設計、再造。
一是堅持風險與效益兼顧的原則,探索商業銀行在場景金融中應用元宇宙技術的業務發展、風險管理以及財務盈利的基本模式,通過治理機制的構建,確保元宇宙技術賦能商業銀行場景金融快速進行轉型、規范發展并能提供高品質金融服務,以推動商業銀行更快更好的構建新型的場景金融業務模式;
二是構建元宇宙在場景金融應用發展的保障機制,要將元宇宙在商業銀行場景金融中應用列入新時期商業銀行發展戰略目標。元宇宙在場景金融應用,能夠有效地將商業銀行傳統業務與新型金融業務、現實金融與虛擬金融有機地結合應用起來,不僅擴大了商業銀行的客戶群體,增加了金融產品與服務市場份額,而且元宇宙在場景金融應用為銀行與客戶提供了最佳的交互方式。場景金融是元宇宙理念最佳的應用場所,為商業銀行發展提供了最新的技術支持;
三是元宇宙在場景金融中應用需求相對應的資源配置。因此,要按照場景金融中形成虛實結合的發展大趨勢,商業銀行要要加強元宇宙在場景金融應用的研發,配置相關的高精端技術人才,設立相應的承辦和管理機構,進一步明確場景生態圈中的客戶定位,不斷優化管理手段以及考核獎懲管理辦法等,通過形成新的管理體制與機制,推動元宇宙在商業銀行場景金融中應用行穩致遠,持續創行,不斷升華。
三、結論與建議
結論
1、元宇宙是互聯網技術的最高級應用形式。元宇宙將對數字經濟應用帶來基礎性、全面性的影響,元宇宙的應用是大勢所趨,順應這個趨勢、及早進行應用就能搶抓到技術發展帶來的紅利。
2、場景金融是商業銀行競爭發展的新領地。發展場景金融是當前金融競爭的必經之路,場景金融解決了傳統金融過于呆板、被動、低質的金融消費,能過銀客互動,不斷提升金融消費者的自尊、幸福、快樂的消費感。
3、元宇宙賦能場景金融是技術與金融融合發展的必然結果。技術的價值在于應用,而金融的發展也可以抽象為技術發展的歷史,因為,科技的發展帶動了金融的創新與進步,元宇宙在場景金融中的應用,大幅度提升了客戶體驗,增進了金融現實功能,豐富了金融的業務場景,提升了商業銀行的核心競爭力,元宇宙作為最高層級的數字技術,與金融的融合也就顯得必然與自然。
4、元宇宙賦能場景金融是一項系統工程。要圍繞客戶需要、商業銀行條件、元宇宙技術優勢,守住風險底線,大膽的應用。要有序推進元宇宙在商業銀行有關場景中應用,通過創新驅動、研發新產品、強化風險管理、構建應用體制與機制等,推動元宇宙積極、穩妥地在商業銀行場景金融中應用。
建議
1、積極增加和完善元宇宙應用的基礎設施。2021年雖是元宇宙元年但還屬于混沌期,全面應用元宇宙有大量基礎工作要做,諸如基礎設施的搭建、基礎制度的設計等。元宇宙賦能場景金融,商業銀行中的關于現實世界與數字世界相結合的技術尚必須有很多基礎設施要建設。包括但不限于加快商業銀行數字金融發展步伐,推動去中心化技術實踐,實現數字資產交易市場化等等。
2、探索元宇宙賦能商業銀行場景金融的業務和盈利模式。元宇宙目前在商業銀行場景金融中應用還處于碎片化、個體性項目狀態,功能主要起到工具或補充的作用。但元宇賦能場景金融必須進行整體化設計,元宇宙賦能商業銀行場景金融必須解決好業務模式和盈利模式的設計,以元宇宙新技術手段的應用來降低成本,防控風險,構建元宇宙應用下的商業模式。
3、培育和提升客戶對元宇宙適用心理及認知度。場景金融根本上還是要得到客戶的認同認可,元宇宙在場景金融中廣大青年是最適的消費群體,但商業銀行的客戶結構是多元、多樣化的,相當部分金融消費者特別是老年消費者在心理上可能難以接受和包容。另外,元宇宙在場景金融中應用的沉浸性特質,有可能導致一些客戶過度長期沉浸在元宇宙的虛擬世界中,可能造成少數消費者的認知和行為和現實金融群體脫節,結果帶來較大的金融代際差異和矛盾的發生。
4、為元宇宙賦能場景金融提升相應的監管環境。為呼應元宇宙在場景金融中的應用,監管部門的政策要提高元宇宙技術在場景金融中應用的容忍度,允許其一定的試錯成本,也可將元宇宙在場景金融中應用列入監管沙盒進行優先監管,以保證元宇宙賦能場景金融方面的監管政策科學性、先導性和及時性。
21:00-7:00關鍵詞:經濟日報、美聯儲、加息、南非稅務局、Copper1.經濟日報:拓展數字人民幣應用空間;2.美聯儲7月加息100個基點的概率降至20.1%;3.
1900/1/1 0:00:00相較于傳統互聯網領域,Web3用戶更期望在心理層面獲得更深層次的參與感和共鳴,而不僅僅獲得的財務回報.
1900/1/1 0:00:00以太坊合并是行業最重要的事件之一,除了持倉ETH躺平外,還存在著超額投資的機會。作者:CryPto33寫在前面的話:首先澄清,我已經有ETH相關的倉位了,所以存在屁股決定腦袋的可能:)請大家主要.
1900/1/1 0:00:00我們比較了zkSync和StarkNet——它們是兩個突出的ZK-Rollup,它們以擴展以太坊網絡為目標.
1900/1/1 0:00:0012:00-21:00關鍵詞:英國財政部、Otherdeed、美國參議員、PREMINT、BitMEX1.數據:至少持有1枚BTC的地址數創歷史新高;2.
1900/1/1 0:00:00撰文:Cookie 7月的NFT市場會讓人聯想到這樣的場景:「冬日,持續的寒風凜冽、大雪紛飛后,耀眼的陽光乍現,人們渴望著溫暖而涌出...」從成交量上看,進入7月以來,NFT市場依然低迷.
1900/1/1 0:00:00