BTC/HKD-2.78%
ETH/HKD-1.33%
LTC/HKD-0.78%
ADA/HKD-3.01%
SOL/HKD-2.68%
XRP/HKD-1.29%相較私有鏈的封閉、公鏈的難以監管,聯盟鏈更符合國內發展和監管的要求。自2016年開始,我國便開始了探索和發展聯盟鏈的征程,目前國內聯盟鏈已經形成豐富的生態。根據國內不同時期涌現的聯盟鏈,本文將國內聯盟鏈的發展分為三個階段:以探索聯盟鏈底層平臺為主,聯盟鏈開始起步;互聯網巨頭領銜,創業公司迸發的局面豐富了聯盟鏈的落地和應用;BSN的出現打破了鏈之間的孤立,長安鏈意味著聯盟鏈在軟硬件上的另一次突破。
國產聯盟鏈初現
2015年9月,美國金融科技公司R3CEV聯合包括摩根士丹利、高盛、匯豐在內的42家全球知名銀行,探索區塊鏈技術在金融領域的應用,并推出了第一個區塊鏈聯盟——R3區塊鏈聯盟。R3在監管下實現數字協作,連接著來自私營和公共部門的400多家機構,推動了資本市場、全球貿易和保險等業務,且證明了聯盟鏈的可行性。
金邦達發布“中國芯”數字貨幣錢包:金色財經報道,金邦達發布“中國芯”數字貨幣錢包,在數字貨幣領域率先采用國產芯片與自主可控安全芯片操作系統配合使用,可以通過指紋識別進行解鎖,支持數字貨幣收付款、余額查詢、交易信息顯示、加載健康碼等功能。[2021/12/2 12:45:49]
2016年,Linux基金會創建了Hyperledger,該項目聯合IBM和英特爾、三星、微軟、Visa、美國運通等組織,并推出了HyperledgerFabric等聯盟鏈底層開發平臺。該聯盟鏈將合作領域擴寬至包括銀行、供應鏈管理、物聯網、制造和基于生產的領域。至此,國際上掀起了聯盟鏈的熱潮。
在聯盟鏈興起的階段,國內以探索聯盟鏈底層協議開發平臺的聯盟也陸續出現。2016年先后成立了中國區塊鏈研究聯盟、中國分布式總賬基礎協議聯盟、金融區塊鏈合作聯盟。三大聯盟協力編寫《中國區塊鏈技術和應用白皮書》,為聯盟鏈的發展制定行業標準。
動態 | “中國央行或率先推出數字貨幣 ”登上微博熱搜榜:“中國央行或率先推出數字貨幣 ”登上微博熱搜榜,現以171710 的搜索熱度排名第34位。金色早間消息,中國國際經濟交流中心副理事長黃奇帆今日在首屆外灘金融峰會上表示,他認為中國央行的數字貨幣經過5、6年的研究,技術目前已經趨于成熟,有可能成為在全球上率先推出數字貨幣的央行。[2019/10/28]
但由于缺乏相關技術和協作體系,國內開發者仍然依賴HyperledgerFabric等“進口”聯盟鏈。2017年,“國產”聯盟鏈開始蓬勃發展。該年,FISCOBCOS在金鏈盟開源工作組的基礎上誕生,并宣布開源。這是中國較早出現的金融級聯盟鏈開源底層平臺,并已發展成國內最大的開源聯盟鏈生態。

聲音 | Primitive Ventures創始合伙人:“中國人大量買入比特幣”的說法存疑:Primitive Ventures創始合伙人Dovey Wan發推稱,在我看來,“中國人大量買入比特幣”是一種非常可疑的說法。原因如下: 1. 在火幣和OKEx等以中國市場為中心的交易所,比特幣的交易溢價為負; 2. 以人民幣計價的場外交易價格目前溢價1%,處于牛市以來的正常區間。[2019/8/7]
資料來源:01區塊鏈根據公開資料整理

資料來源:DT財經
巨頭領銜,創業公司迸發活力
2017年到2018年,國內聯盟鏈的建設進入了蓬勃生長的階段。除了聯盟鏈底層開發平臺,如金鏈盟開源的FISCOBCOS,國產聯盟鏈項目還興起了由互聯網巨頭推出的聯盟鏈BaaS平臺,如螞蟻區塊鏈BaaS平臺,以及提供聯盟鏈技術輸出服務的新興團隊,如趣鏈科技等。
動態 | 中國電子信息產業發展研究院發起“中國區塊鏈賦能實體經濟推進計劃”:據中國信息產業網消息,近日中國電子信息產業發展研究院(工業和信息化部直屬最大的科研事業單位)、中國區塊鏈生態聯盟、中國軟件行業協會、中國軟件測評中心、賽迪(青島)區塊鏈研究院等多家行業組織機構聯合發起“中國區塊鏈賦能實體經濟推進計劃”。
“計劃”以賽迪區塊鏈研究院為具體組織單位。主要內容包括,區塊鏈技術(公有鏈和許可鏈)評估、測評和認證計劃,區塊鏈產業指數評估計劃(區塊鏈企業能力評估和中國城市區塊鏈發展能力評估),“區塊鏈+行業”應用系列白皮書計劃,區塊鏈行業人才培養計劃四個部分。[2018/8/19]
巨頭在布局聯盟鏈上有天然優勢。借助已有的豐富產業資源和生態圈層,巨頭推出的聯盟鏈能夠快速滲透到不同領域的上下游中。
由于區塊鏈技術具有極高技術門檻,直接在底層操作系統上搭建區塊鏈應用對大多數開發者而言依然存在挑戰,這催生了互聯網巨頭通過BaaS平臺布局二層網絡的發展。2016年6月,騰訊子公司微眾銀行開發出了國內第一個面向金融業的聯盟鏈云服務Baas;2017年7月,百度推出區塊鏈開放平臺BaaS;2018年8月,“京東區塊鏈防偽追溯平臺"BaaS正式上線,商品的原料的生產、加工、物流運輸、零售交易等數據都可以上鏈。

?資料來源:01區塊鏈根據公開資料整理
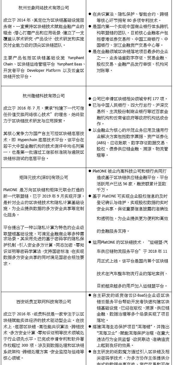
此外,一批創業團隊也開始涌現,為中國聯盟鏈帶來活力。通過研發區塊鏈底層協議技術、推出各種具有針對性的聯盟平臺、聚焦特定落地場景,這些團隊以輸出區塊鏈解決方案的模式提供服務,不斷拓寬聯盟鏈生態的廣度和深度。聯盟鏈的服務場景被進一步拓寬,涵蓋數字版權保護、供應鏈溯源、跨境支付、物聯網、醫療信息共享等場景。

資料來源:01區塊鏈根據公開資料整理
向基礎設施扎根,向軟硬件可控延伸
2019年,國產化的聯盟鏈平臺已經具備競爭力。但由于缺乏統一技術標準,各平臺數據和業務缺乏交互,這導致了造鏈成本高、推廣應用困難等問題。而2020年4月份,中國獨立自主的全球性基礎設施網絡BSN的入場改變了這一局面。
BSN由國家信息中心、中國移動通信、中國銀聯、中移金融科技、智慧政企、北京紅棗科技6家公司發起并成立。針對行業內缺乏公認的區塊鏈底層公用基礎設施的問題,BSN解決了造鏈成本高、底層平臺異構、數據無法交互、推廣應用困難等問題。
在國產“鏈”站穩腳跟的基礎上,國產“芯”也被提上日程。2021年1月27日,北京微芯研究院、清華、北航、騰訊和百度等27家聯盟成員單位在京共同發起成立“長安鏈生態聯盟”。喻意“長治久安、再創輝煌、鏈接世界”,“長安鏈”以長安鏈軟硬件技術體系為支撐,成為我國首個自主可控軟硬件技術結合的聯盟鏈。

資料來源:01區塊鏈根據公開資料整理
目前,聯盟鏈在技術層面仍然面臨著挑戰,性能、可交互性及安全隱私需要進一步提升,相關的關鍵技術有待突破。聯盟鏈的發展仍然道阻且長,但我們能夠看到整體上積極向好的趨勢。從底層系統到BaaS平臺,從巨頭到創業團隊,從金融應用到全場景應用,從聯盟孤島到公用設施,從國產“鏈”到國產“芯”。在未來,聯盟鏈將在各個維度繼續深入和發展。
作者|?陳麗姍
游戲中滿足欲望的門檻比現實生活中要低,人們可以通過它來滿足他們的基本欲望。隨著加密貨幣游戲領域日漸飽和,人們對它的看法沒很少帶有細微的區別,而是在“一切都是龐氏騙局”到“加密貨幣游戲將永遠從根本.
1900/1/1 0:00:00自8月份以來,雪崩生態開始噴發。目前雪崩的TVL已經超過130億美元,是繼以太坊、BSC和Solana之后的TOP4的公鏈.
1900/1/1 0:00:00中國國家隊的聯盟鏈中,還有一條級別很高、舉足輕重的聯盟鏈,這就是長安鏈。本文中筆者整理了長安鏈的相關資料,幫助讀者全面了解長安鏈.
1900/1/1 0:00:00近日,為嚴厲打擊全社會高發的電信網絡詐騙犯罪,新密市局結合百日攻堅行動,以雷霆之勢,集中火力向詐騙犯罪開啟強攻模式,面對狡猾的詐騙分子,以專治專,以強對強,案件潛心經營,線索順線摸排.
1900/1/1 0:00:0011月11日,中國移動通信聯合會元宇宙產業委員會揭牌儀式舉辦。中國移動通信聯合會元宇宙產業委員會創始發起人、《元宇宙》作者于佳寧被任命為元宇宙產業委執行主任委員.
1900/1/1 0:00:00近段時間,元宇宙概念可謂席卷了各位的微信和朋友圈,仿佛不懂元宇宙就不好意思去跟別人來聊天,連Facebook也借著這股風向.
1900/1/1 0:00:00