BTC/HKD-0.72%
ETH/HKD-3.75%
LTC/HKD-2.24%
ADA/HKD-1.85%
SOL/HKD-1.49%
XRP/HKD-2.24%來源:微博用戶@DeFi100
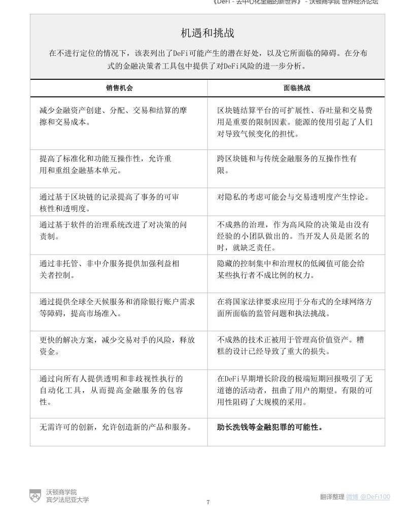
近日,作為全球排名第一的商學院——沃頓商學院,與世界經濟論壇合作編制并發布了一篇長達20頁的DeFi研究報告。報告名為?DeFiBeyondTheHype-Theemergingworldofdecentralizedfinance,大意大意是“DeFi超越炒作-去中心化金融的新興世界”。
沃頓商學院作為全球排名第一的商學院,世界經濟論壇作為世界上對經濟領域影響最大的機構,兩家機構在工商業界有非常大影響力。
這次合作發布DeFi研究報告,可以說是DeFi的一次成功出圈。
1inch Wallet:Android v1.15上線,新增對可疑域名和錢包地址檢查:7月6日消息,1inch發推稱,其錢包1inch Wallet Android v1.15上線,新增對可疑域名和錢包地址檢查以及部分UI改進等。[2023/7/6 22:22:17]
閱讀完報告之后,感覺這是一個從加密圈/區塊鏈圈/DeFi圈等現有圈子之外觀察DeFi世界的一篇非常好的材料。

Coinbase資產管理成為CAIA最新數字資產微證書贊助商:金色財經報道,據官方消息,Coinbase資產管理公司成為特許另類投資分析師協會(CAIA)新的數字資產微型證書(Microcredential)的主要贊助商。該微型證書可在CAIA的在線教育平臺UniFi by CAIA上使用,面向私人財富管理行業的專業人士。[2023/6/10 21:28:48]


以太坊客戶端Hyperledger Besu發布熱修復版本v22.7.6:10月8日消息,企業級以太坊客戶端Hyperledger Besu發布熱修復版本v22.7.6,解決了鏈重組的錯誤,建議所有以太坊主網用戶升級。[2022/10/8 12:49:40]


Boki系列NFT 24小時交易額超300萬美元,增幅超1300%:6月3日消息,據 NFTGo.io 數據顯示,Boki 系列 NFT 24 小時交易額達 366.9 萬美元,24 小時增幅達 1,302.46%。截止目前,該系列 NFT 地板價為 1.15 ETH,24 小時漲幅 215.96%。[2022/6/3 3:59:41]















近年來,以太坊作為公鏈領頭羊,生態項目蓬勃發展,與此同時,即使經歷了一系列的技術優化和迭代升級,以太坊仍然面臨著一個最為長久且尚未解決的難題:由于狀態數據規模不斷增長而帶來的問題.
1900/1/1 0:00:00在UniswapV3上線初期,很多最早加入為V3做市的LP們享受了極高的手續費收益率。但是好景不長,整個加密市場在5月下旬遭遇了價格的大幅下跌,許多V3的LP們發現,自己持有的做市頭寸,不但全部.
1900/1/1 0:00:00原標題:《RealVision聯合創始人:加密市場是一種新的、反脆弱性的金融系統,不會崩潰,虧損不會分攤給納稅人》WhatDoesn''tKillYouMakesYouStronger—-那些殺.
1900/1/1 0:00:00文章分析了中央銀行數字貨幣的關鍵功能,重點圍繞CBDC付款應基于央行賬戶還是代幣;應廢除現金,還是央行制定CBDC與紙幣間轉賬的費用表;CBDC是否應生息或錨定總價格指數.
1900/1/1 0:00:00本文對MEV保護DEX的三個典型例子ArcherSwap,CowSwap?和MistX展開了具體的交易實例分析,作者為llamacorn.
1900/1/1 0:00:00作者|五火球教主出品|白話區塊鏈近來最火的圈內“技術”事件,無疑是Arbitrum的上線。原因無他,去年V神便已定調Rollup將會作為ETH當前的主要擴容手段,未來在2.0分片時代也將會和分片.
1900/1/1 0:00:00