BTC/HKD-0.63%
ETH/HKD-0.83%
LTC/HKD-0.05%
ADA/HKD-0.37%
SOL/HKD-0.51%
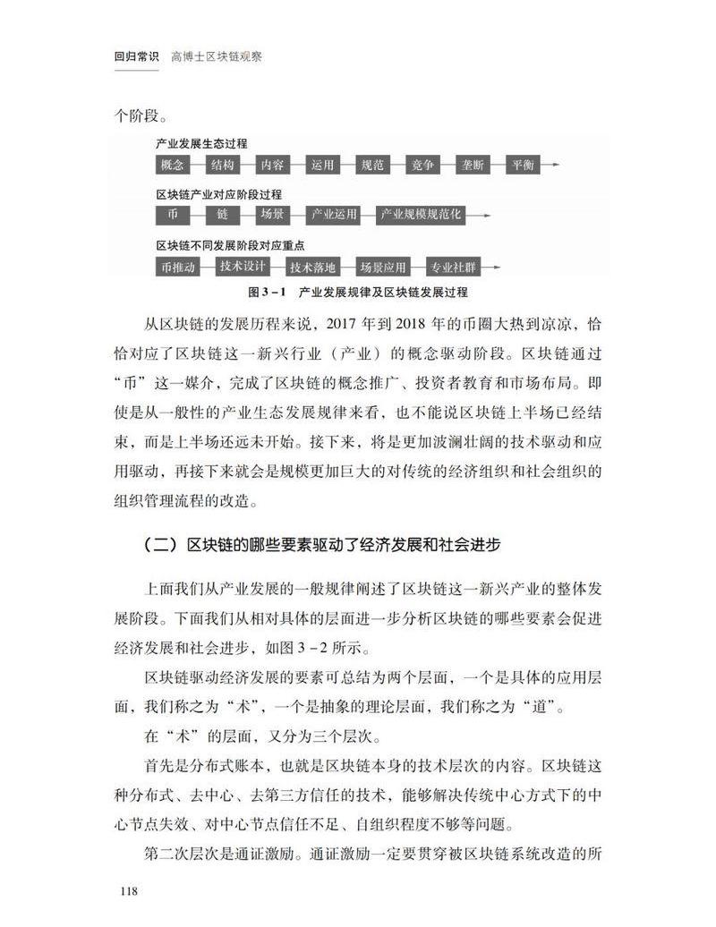
XRP/HKD-0.57%2018年6月份,大部分虛擬加密貨幣市值萎縮甚至歸零,區塊鏈行業整體陷入低迷。一部分區塊鏈公司倒閉,大批從業人員離場。倒閉公司涉及了幣圈、鏈圈、礦圈、區塊鏈自媒體、虛擬加密貨幣交易所等幾乎所有與區塊鏈相關的細分領域。進入區塊鏈行業的資金日益減少,部分機構和大部分小散戶成為韭菜,被迫出局。區塊鏈行業陷入低迷,直觀來看有法律法規和嚴格監管方面的原因,但更深層次的原因還是區塊鏈技術和區塊鏈的應用價值尚未顯現。
本篇內容便是主要分析區塊鏈領域低迷的原因。并從路徑、服務實體經濟發展方面,解析了區塊鏈上半場應該如何展開。
報告:全球市值排名前百企業中有81家使用區塊鏈技術:9月24日消息,自2014年僅有兩家公司——PayPal和Walt Disney涉足區塊鏈到現在,區塊鏈技術的采用已經呈指數級增長。根據區塊鏈研究公司Blockdata的數據,目前,全球市值排名前100的上市公司中有81家使用區塊鏈技術,其中27家擁有功能完整的實時產品。Blockdata的最新研究調查了全球前100家上市公司中有多少家在使用區塊鏈技術,及其投資的區塊鏈公司,以及他們對加密貨幣的公開立場。
在81家公司中,65家公司正在積極開發區塊鏈解決方案,而16家公司仍處于研究階段。微軟、亞馬遜、騰訊、英偉達、摩根大通、沃爾瑪、阿里巴巴、PayPal、三星和中國銀行等27家公司都擁有區塊鏈實時業務。Blockdata聯合創始人Lucas Schweiger在接受采訪時表示:“這確實表明,在大型機構中,這項技術正在走向成熟。”(Forkast)[2021/9/24 17:03:24]
下為原文:
動態 | 甘肅省成立大數據應用技術行業協會,將推進區塊鏈等技術融合創新:9月18日,“甘肅省大數據應用技術行業協會成立大會暨APEC中小企業云+創新創業論壇”在蘭州舉行。甘肅省委統戰部副部長、省工商聯黨組書記、常務副主席趙少智表示,協會成立后將進一步整合甘肅大數據資源,推進云計算、大數據、人工智能、區塊鏈等技術融合創新,提升中小企業發展層次。(中國新聞網)[2019/9/19]

聲音 | 湖北省生態投資公司董事長:利用區塊鏈技術打造樹木“身份證”:6月28日,長投生態·咸寧·閑林試驗區項目在咸寧開工。湖北省生態保護和綠色發展投資有限公司董事長陳敬東表示,該項目依托國家森林公園資源和溫泉資源,以森林康養為核心,利用區塊鏈技術使未來試驗區內每棵樹都有“身份證”,可以通過碳匯交易變成資本。[2018/7/2]













Tags:區塊鏈ATADATBLOC區塊鏈包括哪些方面Katalyodat幣最新消息AllianceBlock Nexera
自由現金是對中本聰比特幣框架的改進,是總結了比特幣11年發展經驗教訓,針對BTC和BCH現存問題做的底層框架升級,可以看做是比特幣2.0版,已于2020年1月1日零點開始運行.
1900/1/1 0:00:00本期要點 綜述:根據標準共識情緒指數反映,目前市場情緒良好,最新指數為1.12,市場處于震蕩上漲階段,成交量方面持續增長,市場心態逐漸轉變,由觀望狀態轉變為進場試水.
1900/1/1 0:00:00來源:區塊律動BlockBeats 作者:0x66 疫情兇猛,洶涌的病情動態顯然把前幾日加密行業發生的一則重磅消息淹沒了:跨鏈明星Cosmos開發公司Tendermint在尚未搭建起繁榮生態前.
1900/1/1 0:00:00來源:證券日報網 編者注:原標題為《畢馬威報告:中國金融科技將進入2.0時代》1月17日,畢馬威發布《中國領先金融科技企業50》報告.
1900/1/1 0:00:00寫在前言 前之前,我們寫了一篇文章介紹了“區塊鏈技術為不同種類數據帶去的價值”,即區塊鏈在保障不同數據的來源、不可變性以及真實性方面的能力.
1900/1/1 0:00:00來源:Cointelegraph中文作者:HelenPartz 編譯:Lay 世界第三大加密貨幣XRP背后的瑞波公司建立了一個新的伙伴關系,以支持美國和墨西哥之間的跨境支付.
1900/1/1 0:00:00