BTC/HKD-2.33%
ETH/HKD-3.49%
LTC/HKD-5.04%
ADA/HKD-3.56%
SOL/HKD-3.94%
XRP/HKD-3.34%來源:財經雜志
盡管備受爭議,技術創新的洪流依然將數字貨幣推上了時代的賽點。關鍵節點的競逐來自政府軍——各家央行對于法定數字貨幣的研判與押注,而中國央行有可能成為領跑者。
沉靜三年,中國央行研發法定數字貨幣已悄然提速。中國國際經濟交流中心副理事長黃奇帆、北京大學國家發展研究院副院長黃益平近期給出預期,中國央行很可能成為全球第一個推出數字貨幣的央行。依據是,中國央行自2014年就已著手研究DCEP,已趨于成熟。
DCEP,是中國人民銀行研發的電子貨幣,是DIGICCY的一種。DCEP的完整字面意思就是數字貨幣電子支付,在掃碼支付橫行天下之際,DCEP因具有無限法償性的法律地位特性,被認為是唯一的現金終結者。
不僅是業界、學界。11月28日,中國央行副行長范一飛出席“第八屆中國支付清算論壇”時表示,目前央行法定數字貨幣DC/EP基本完成頂層設計、標準制定、功能研發、聯調測試等工作,下一步將合理選擇試點驗證地區、場景和服務范圍,穩妥推進數字化形態法定貨幣出臺應用。
據《財經》記者了解,由人民銀行牽頭,工、農、中、建四大國有商業銀行,中國移動、中國電信、中國聯通三大電信運營商共同參與的央行法定數字貨幣試點項目有望在深圳、蘇州等地落地。
這距離法定數字貨幣首次試水時隔近三年。
2017年春節前夕,中國央行先行在系統內平臺上測試了數字票據交易,工行、中行等五家金融機構全力配合。
相較于上一次試點,本次央行法定數字貨幣試點將走出央行系統,進入交通、教育、醫療等實實在在的服務場景,觸達C端用戶,產生頻繁應用,試點銀行可根據自身優勢進行場景選擇。
該試點項目由央行貨幣金銀局牽頭,數字貨幣研究所具體落實。據《財經》記者了解,去年底,央行貨幣金銀局下的防偽處改為數字貨幣與防偽管理處,作為央行數字貨幣唯一的官方權威處室。
“前不久,央行數字貨幣研究所推出了賽馬模式,在自愿的前提下,各家銀行在深圳選擇場景先行先試,未來哪家試行好,不排除直接采用該模式。”某接近試點項目人士透露。
此外,法定數字貨幣的相關標準以及支付系統接入等測試工作也在同步推進。
上述接近試點項目組人士表示,本次試點計劃分為兩個階段,今年底是一個階段,在小范圍場景封閉試點,明年為第二個階段,在深圳大范圍推廣。
如果試點工作進展順利,中國央行法定數字貨幣將取得實質性進展,可謂真正的“呼之欲出”。
范一飛曾表示,M1和M2基于商業銀行賬戶,已實現電子化或數字化,沒有用數字貨幣再次數字化的必要。央行數字貨幣注重替代M0,并且保持了現鈔的屬性以及主要特征,滿足了便攜和匿名的需求,將是替代現鈔的最好工具。
盡管激進的金融科技倡導者將中國央行DCEP,看作是數字貨幣的保守路線。即便如此,有分析認為,DCEP的一小步也將帶來巨變,尤其是支付清算市場。
2016年二維碼支付地位重獲認可,掃碼規范細則清晰界定了掃碼支付的小額便捷支付定位,之后,以微信支付、支付寶為代表的掃碼支付風靡全國,逐漸替代現金。
在這個基礎之上,法定數字貨幣推出的必要性一直被業界探討。“為了保護自己的貨幣主權和法幣地位,我們需要未雨綢繆。”央行數字貨幣研究所所長穆長春在“得到”課程中指出。
俄羅斯央行行長:數字盧布是俄羅斯人所需要的:11月11日,俄羅斯銀行行長 Elvira Nabiullina 在國際銀行論壇上表示數字盧布是俄羅斯公民所需要的,因為它將促進廉價和可靠的支付。同時她還表示加密貨幣和法幣支持的穩定幣會給金融穩定帶來風險。
此外,Elvira Nabiullina 解釋說,數字盧布是繼現金和銀行貨幣之后的第三種國家法定貨幣,也將具有法定貨幣地位,商家和組織必須接受它。預計數字盧布平臺的藍本將于明年年初推出,并于 2022 年晚些時候開始試點,以測試和完善使用數字盧布的所有方面。(bitcoin news)[2021/11/11 21:43:12]
格林斯潘在《財經》年會上更是一語道破,央行法定數字貨幣是一個問題。
中國央行行長易綱日前曾公開表示,目前數字貨幣推出沒有時間表,還會有一系列的研究、測試、試點、評估、風險防范,特別是數字貨幣跨境使用,還會有反洗錢、反恐融資等一系列的監管要求。
顯然,試點只是第一步,未來還有很多工作需要完善,不無挑戰。某資深技術解決方案人士表示,央行做了很多準備工作,包括貨幣以及產品的科普性等,但是從技術層面來講還有很長的路要走。隨著央行數字貨幣研發、試點等工作提速,可以預見的是,與紙幣相關的印制、發行、回籠、貯藏等產業鏈條將面臨新的變革。
試點提速
今年8月,中共中央、國務院印發《關于支持深圳建設中國特色社會主義先行示范區的意見》提出,打造數字經濟創新發展試驗區,支持在深圳開展數字貨幣研究與移動支付等創新應用。
“選擇深圳作為數字貨幣試點,一個很重要的原因就是支持深圳作為先行示范區。”上述接近項目組人士坦言。
2018年6月,央行數字貨幣研究所在深圳注冊成立全資子公司——深圳金融科技有限公司,為央行數字貨幣落地深圳埋下伏筆。
11月4日,范一飛到華為深圳總部調研,期間,中國人民銀行清算總中心與華為公司簽署戰略合作協議,中國人民銀行數字貨幣研究所與華為公司簽署關于金融科技研究的合作備忘錄。
某大型科技企業技術人士向《財經》記者表示,央行研發數字貨幣,云技術不可或缺,目前華為云在中國的影響不容小覷;第二個技術支柱是5G,也正是華為的核心技術優勢,數字貨幣應用的場景涉及到大量的邊緣計算、終端使用、移動錢包等。
黃益平日前在深圳接受媒體采訪時表示,深圳作為全球領先的技術與金融創新中心,將在數字貨幣的試驗中發揮重要作用,此舉不僅能進一步提升深圳的創新能力,也是為國家金融戰略貢獻力量。
據《財經》記者了解,除了深圳,央行法定數字貨幣試點還有望在蘇州落地。近日,一則公開信息顯示,中國人民銀行旗下長三角金融科技有限公司正在急招區塊鏈相關人才。
據官方介紹,長三角金融科技有限公司為央行數字貨幣研究所聯合蘇州市有關單位所設立的金融科技公司,將承接法定數字貨幣基礎設施的建設以及穩定運行;承擔法定數字貨幣關鍵技術攻關和試點場景支持、配套研發與測試;聚焦區塊鏈、密碼學等金融科技前沿方向。
“中間不緊不慢地做,這陣子突然加速了。”多位商業銀行人士向《財經》記者傳遞他們眼中的央行研發數字貨幣的節奏變化。
今年6月18日,全世界最大的社交網站,Facebook發布了“Libra”數字貨幣白皮書,宣稱將要建立一套簡單的、無國界的貨幣,和為數十億人服務的金融基礎設施。作為Facebook新推出的虛擬加密貨幣,Libra計劃成為一種不追求對美元匯率穩定,而追求實際購買力相對穩定的加密數字貨幣,作為一款全球性的數字原生貨幣,主打支付和跨境匯款。
中國銀行原副行長:央行數字貨幣的落地運行將產生一系列派生影響:中國銀行原副行長、深圳海王集團首席經濟學家王永利在經濟觀察報上刊文稱,央行數字貨幣的落地運行,還將產生一系列派生影響:必然要求貨幣載體的改造與廣泛的系統連接,要有《結算管理辦法》并需廣泛培訓,由此可能帶來相關領域新的投資機會。央行數字貨幣的高效運行,勢必對現金的印制和流通相關產業,以及傳統的銀行卡業務、網絡內生數字幣以及與單一貨幣等值掛鉤的穩定幣等產生排擠作用,有可能使其失去生存空間。各國央行數字貨幣的推出和運行機制變化,勢必對現有包括SWIFT在內的國際收付清算體系產生很大沖擊,需要相應變革,打造出適應數字貨幣運行的區域化、全球化收付清算新體系新機制。[2020/8/30]
“沒有哪一種數字貨幣像Libra這樣,能夠引起整個貨幣和金融世界的緊張。”穆長春在“得到”課程中表示。Libra對全球央行研發數字貨幣的影響可見一斑。
據了解,DCEP的設計邏輯,很多地方與Libra相似,但并非相互模仿。
事實上,中國央行數字貨幣的研發工作在全球一直處于領先地位。2014年,時任央行行長周小川曾提出“央行數字貨幣是紙鈔替代”的想法;2017年,中國央行通過數字票據交易平臺進行數字貨幣測試,成為全球第一家做該類實驗的國家。
只是,2017年的數字貨幣測試更多是做技術儲備、知識積累,與真正發行數字貨幣不是同一個概念。當年測試之后,央行數字貨幣研發工作則進入了小步放緩節奏。
接近央行人士認為,導致上述情況發生的原因包括兩點:一是,當年幣圈整頓,數字貨幣研發是否采用與幣圈密切相關的區塊鏈技術存在爭議;另一方面,央行推行法定數字貨幣,不同于民間數字貨幣,如若進一步提速,需要考量更多因素。
彼時,另一則出乎市場意料的消息是,2018年9月,央行數字貨幣研究所首任所長姚前離任,轉任中國證券登記結算有限責任公司總經理。姚具有豐厚的數字貨幣理論基礎,對央行數字貨幣研發工作功不可沒。
之后,市場對數字貨幣研究所關注度一度降低。此外,電子支付手段如此發達,央行研發數字貨幣的必要性也開始成為一個間接性探討話題。穆長春在上述課程中表示,首先,為了保護自己的貨幣主權和法幣地位,需要未雨綢繆。其次,現在的紙鈔、硬幣的發行,印制、回籠、貯藏各個環節成本都非常高,還需要投入一些防偽技術成本,流通體系層級繁瑣,攜帶不便。
轉折點發生在今年8月初。央行在召開的2019年下半年工作電視會議中提到,加快推進我國法定數字貨幣研發的步伐,跟蹤研究國內外虛擬貨幣發展趨勢。
據《財經》記者了解,央行數字貨幣試點的相關配套工作也在有序推進。2018年成立的金標委法定數字貨幣標準工作組設立在央行數字貨幣研究所,已經完成了分布式賬本安全規范的部分標準編制。
“既然設立在數字貨幣研究所,研究的標準一定會兼容法定數字貨幣。”某接近央行人士表示,一個創新事物的形成順序是,先研究技術、小范圍實驗、形成統一共識、標準。“在向市場大規模推出之前,制定標準很重要。”此外,央行就研發數字貨幣接入支付系統也進行了測試。據某清算人士介紹,現有的支付系統一定程度支持數字貨幣,并不需要進行大的改造。
對于央行數字貨幣的設計思路,周小川不久前總結了五點:1.既要支持科技的發展,又要防止出問題。2.有些不同體系的技術可能會并行發展,可以鼓勵多家協同發展和快捷切換,但主要是發揮市場積極性。3.央行需要準確測定核算并建立托管規則,實現百分之百備付金來保持穩定,同時校正激勵機制。4.試點還是要盡可能地限定范圍,退出的事前設計就像寫“生前遺囑”一樣。如果出問題怎么退出呢?要事先設計好。技術發明者、創新者也許不熱衷此設計,央行應要求其做充分的設計。5.要防止靠燒錢、靠變相補貼去搶市場份額,并扭曲競爭秩序。
印度最高法院取消了印度央行針對加密貨幣的禁令:金色財經早間報道,印度最高法院將于今日就反對印度央行(RBI)2018年禁止銀行交易加密貨幣的通告做出判決。據Crypto Kanoon報道,印度最高法院取消了印度央行(RBI)針對加密貨幣的禁令。法院裁定,2018年4月6日的印度儲備銀行通函違反憲法。[2020/3/4]
某專業人士曾向《財經》記者表示,數字貨幣作為法定貨幣能否推出取決于多個因素:對整個經濟沖擊是否最小、技術是否過硬、國家是否有決心以及老百姓是否愿意接受等。
大行競戰

中國央行官方人士曾經公開表示,中國央行數字貨幣將采用雙層投放和雙層運營結構,商業銀行扮演至關重要的角色。
據《財經》記者了解,早在11月初,監管部門就曾召集試點銀行在深圳召開會議,并對應用場景的選擇和細化方面進行了深入溝通,試點銀行則從自身優勢進行場景選擇,上報央行。
某接近央行人士表示,由于央行非常重視此次DCEP試點,各家試點銀行積極參與。事實上,早在10月底,就有銀行就法定數字貨幣試點工作、試點場景方案召開相關會議,討論相關方案的可行性問題。各家商業銀行針對數字貨幣試點的項目名稱各不相同,在內部推動上,均由行內一個主要部門作為項目牽頭部門,其他部門給予配合。
“在自愿的前提下,各家銀行在深圳選擇場景先行先試,未來哪家行試行好,不排除直接采用該模式。”某接近試點項目的人士透露,這就是央行推的賽馬模式。
在競賽的方式下,試點銀行選擇的合作模式并不相同。據《財經》記者了解,工、農、中、建四大國有商業銀行,以及中國移動、中國電信、中國聯通三大電信運營商已共同入局央行法定數字貨幣試點。在具體試點合作模式的選擇上,有的銀行傾向于與電信運營商合作,有的銀行則傾向于自己獨立試點。
由于試點合作主體不同,DCEP的開發模型也不一致,某商業銀行人士介紹,選擇獨立試點的銀行傾向選擇錢包APP方式;與運營商合作的模式下,運營商傾向推行他們自己的錢包,與SIM卡結合。“字符串可以存在APP里,也可以存在SIM卡里。”
“2017年選擇的數字票據交易平臺作為試點應用產品,在于該平臺較零售相對簡單、封閉,而且屬于央行自己系統,把控更為容易。而今涉及場景進入,就變得更為復雜和困難。”上述銀行人士說道。人行系統還要進一步完善,試點商業銀行起初也都在自家封閉的系統中進行試點。
范一飛曾發文指出。人民銀行發行數字貨幣實際上是一個非常復雜的工程,像中國這樣大的國家,人口眾多,各地的經濟發展、資源稟賦和人口基數,差別都比較大,所以在設計、發行和流通的整個環節,就要充分考慮所面臨的多樣性和復雜性。如果我們采取單層投放、單層運營,相當于人民銀行一個機構就要去面對全中國所有的消費者,環境復雜,考驗非常嚴峻。
另一方面,商業銀行和其他一些商業機構,在IT基礎設施應用和服務體系上,都已經比較成熟,在金融科技方面也積累了很多經驗,人才儲備也比較充分,央行完全沒有必要拋開現有的商業銀行IT基礎設施,再去另起爐灶、重復建設。
為此,商業銀行需要做好多項服務工作,上海新金融研究院副院長、浙商銀行原行長劉曉春向《財經》記者表示,一是,要進行科技投入,建設自己的數字錢包和數字貨幣運行系統與央行數字貨幣發行系統對接、與客戶的數字錢包對接;二是,確保數字貨幣與記賬貨幣、紙幣、硬幣的兌換,在賬戶方面,在現金賬之外要增加數字貨幣賬;三是、代理央行做好數字貨幣對社會的發行工作和管理工作,包括數字貨幣的回籠;四是,為客戶制作數字錢包。這個可能是數字貨幣與現金的最大區別,使用現金,客戶是自備錢包或保險柜,個人也可以直接塞口袋里。數字貨幣必須有專門的數字錢包,這錢包只能由央行發,或央行委托商業銀行發。
動態 | 加拿大央行發布零售數字貨幣應急計劃:加拿大央行(Bank of Canada)已經發布了一項應急計劃,以應對可能需要推出自己的數字貨幣的情況。盡管加拿大央行目前沒有“令人信服”的理由發行加拿大數字貨幣,但它希望在必要時發行一種零售的、類似于現金的數字貨幣。加拿大央行副行長Timothy Lane表示,我們需要進一步研究,如果決定發行CBDC(央行數字貨幣),那么CBDC可能是什么樣子,以及如何管理。Lane說,目前,加拿大銀行將與“加拿大各省和地區的政府和主要利益相關者”協商,以了解他們是否想要一種數字貨幣,以及他們希望如何使用。央行表示提前做好準備是關鍵的,盡管構建一個真正的數字貨幣原型需要“幾年時間”。(TheBlock)[2020/2/26]
目前來看,交通、教育、醫療以及消費等領域,將成為DCEP試點銀行的重點選擇場景。據《財經》記者了解,為了能夠做好數字貨幣試點工作,幾家大行不僅深入研究深圳場景選擇,在北京均有選址,設立封閉開發項目組。
場景不完全取決于技術,更與人們的習慣、文化、利益、隱私意識等有關。“試點銀行都在選擇可行的場景,同時儲備一些重點領域場景,做好隨時上線準備,并希望在跑馬圈地中占據優勢。”某商業銀行人士坦言。本次試點場景要考慮B-C兩端需求,涉及母錢包、子錢包和個人錢包概念。
據了解,四大行以外的銀行暫時還未參與DCEP試點,不過,有個別試點銀行已經考慮尋找優秀的中小銀行,探索新的合作模式。
在央行數字貨幣研發過程中,是否采用區塊鏈技術一直備受市場關注。周小川曾直言,目前數字貨幣仍在不斷發展,它背后的區塊鏈技術沒有獲得預想的高TPS性能。央行正在推進區塊鏈在兩個低TPS交易市場的應用:一是票據交易,二是信用證融資的交易。
上述資深技術解決方案人士也進一步指出,目前,僅區塊鏈技術還滿足不了中國數字貨幣場景的應用要求,除非未來發生一些很大的變化。不過,他也承認,區塊鏈盡管不是完美的技術,但是目前是他所看到唯一的比較全面、必要的技術。
“央行不會干預商業機構的技術路線選擇,商業機構對老百姓兌換數字貨幣的時候,用什么技術來兌換?是用區塊鏈,還是用傳統賬戶體系?是用電子支付工具,還是用移動支付工具?無論采取哪種技術路線,央行這個層面都能適應。”
穆長春在上述課程中說,我們的出發點就是要充分調動市場力量,通過競爭選優來實現系統優化,共同開發、共同運營,有利于整合資源,也有利于促進創新。“當然,雙層運營體系還有別的考慮,一個是可以避免金融脫媒,同時,充分調動市場的積極性,用市場機制來實現資源配置,調動商業銀行和商業機構的積極性。
在雙層投放和雙層運營結構下,央行數字貨幣的投放有望與紙鈔投放過程一致。紙鈔投放過程包括:人民銀行印出紙鈔,商業銀行向人民銀行繳納貨幣發行基金,之后將紙鈔運到網點,然后,老百姓去網點兌換現鈔。
中國央行發行DCEP后的貨幣流通形式則是“商業銀行在中央銀行開戶,按照百分之百全額繳納準備金,個人和企業通過商業銀行或商業機構開立數字錢包。”穆長春介紹,對于用戶來說,不需要跑到商業銀行,只要下載、注冊一個App,便可使用。
據了解,與取現金一樣,未來商業銀行對DCEP也會按照現行的現金管理規定,設置一定的門檻,以防在特殊情況下發生擠兌危機。
支付沖擊
盡管激進的金融科技倡導者將中國央行DCEP看作是數字貨幣的保守路線。即便如此,有分析認為,DCEP的一小步也將帶來巨變,尤其是支付清算市場。
德國央行董事會成員表示 歐盟沒有計劃發行國家支持的加密貨幣:德國在線新聞網站Sonntag對德國央行董事會成員Carl-Ludwig Thiele進行了采訪,他透露歐盟并沒有計劃發行國家支持的加密貨幣。他仍然認為比特幣是因對2008年金融危機的直接反應而產生,以及“歐元本質上是建立在信任基礎上的”。Thiele先生否認央行敦促投資者避免使用比特幣,堅稱該銀行“沒有提出任何投資建議”,但由于比特幣顯示出的風險及高價值波動,因此并不適合于存儲價值。他強調說,比特幣區塊鏈的傳輸系統昂貴而且效率低,并不適合作為一種支付手段。”[2017/12/26]
支付領域的去現金緣起于貨幣電子化,而數字貨幣作為貨幣電子化的迭代者,被視為現金支付的終結者。
“貨幣電子化與數字貨幣之間存在傳承關系,電子貨幣轉換更多是支付信息背后資金的流動,而數字貨幣則體現在貨幣體系的‘根’上,即M0數字化,M0結構將發生變化。”某數字貨幣研究人士向《財經》記者表示。
此前,某互聯網金融從業者表達了自己對現金的觀點:現金不應只包括紙質現金,還應包括央行認可的所有支付機構發行的支付工具。央行公布的最新金融數據顯示,截至10月末,流通中貨幣余額7.34萬億元,同比增長4.7%,當月凈回籠現金734億元。

雖然,金融領域定義的現金M0呈現增長態勢,而普通百姓日常生活中對于現金的理解,顯然是有差異的,后者更多認為,現金就是紙幣和硬幣。而隨著二維碼支付的興起,百姓生活中對紙幣和硬幣的使用顯然在急劇下降,銀行網點現金業務顯著衰減,只需一部手機即可實現“無現金”出游。
2016年二維碼支付合規化后,支付寶、微信支付兩大巨頭開始力推線下掃碼支付,逐漸取代現金交易,進而壟斷線下移動支付市場。近日,艾瑞咨詢發布了2019年上半年《中國第三方支付行業數據發布報告》。數據顯示,今年上半年,第三方移動支付交易規模約110.4萬億元。同比增長23.76%,增速相較2018年有所放緩。
其中,支付寶、財付通仍保持絕對壟斷,兩巨頭占據約93%市場份額,其他機構搶占不到7%的市場份額。
未來,央行法定數字貨幣能否改變當前的支付格局?
有一種激進的聲音認為,法定數字貨幣將造就唯一可以干掉支付寶、微信的機會。不過,在個別巨頭企業人士看來,央行數字貨幣的推出并不會對現有的支付格局產生影響。據《財經》記者了解,兩大支付巨頭與監管部門就相關事宜進行密切溝通,意欲進入法定數字貨幣實驗場。
央行數字貨幣的功能和屬性與紙鈔完全一致,被翻譯為“具有價值特征的數字支付工具”,意思是,與紙鈔支付類似,不需要賬戶就能夠實現價值轉移。具體支付路徑體現為:支付雙方手機均安有DCEP數字錢包,即便沒有網絡,只要保持開機狀態,兩個手機碰一碰就可以完成貨幣轉賬,而且并不需要綁定任何銀行卡。不過,手機持有人如果向數字錢包充錢,或者從數字錢包提取資金,依然還需要綁定銀行賬戶。
更進一步,數字貨幣是否可以直接綁定信用卡?據《財經》記者了解,相關銀行也正在研究,如果綁定信用卡,類似于當前的信用卡取現,銀行收取相關提現費用。
根據穆長春授課,央行數字貨幣替代M0而非M1、M2。這意味著,央行數字貨幣依然是中央銀行負債,具有法償性,這一點相比于支付寶、微信支付更有效力和安全性,他們并非央行貨幣進行結算,而是商業銀行存款貨幣進行結算,這種情況存在備付金集中存管的問題。
“微信和支付寶在法律地位、安全性上,沒有達到和紙鈔同樣的水平。”穆長春解釋說,理論上講,商業銀行都可能會破產,所以這些年人民銀行建立了存款保險制度;但假設微信破產了,微信錢包里的錢沒有存款保險,就只能參加它的破產清算,比如你之前有100塊錢,現在只能還你1毛錢,你也只能接受,它不受央行最后貸款人的保護。“當然,這種可能性很小,但你不能完全排除。”
央行數字貨幣的另一大優點還體現在自然災害發生之時,穆舉例,比如大的地震切斷通信,進而阻斷電子支付,就只剩兩種支付手段:一個是紙鈔,一個是央行數字貨幣——不需要網絡的“雙離線支付”。
“在法定數字貨幣上,與支付寶、微信本身最大的不同是,銀行一直聚焦支付本身,而兩大巨頭已經滲透客戶、打通產業鏈。”某商業銀行人士向《財經》記者表示,支付機構比較緊張的是,DCEP會傾向于免費服務。
對于市場化運作的支付寶和微信支付,曾經巨額補貼換來的高密度客戶綁定是一把雙刃劍,為兩巨頭帶來客戶流量的同時,也帶來了較大的成本支出。
以具有便捷性的信用卡還款功能為例,此前二者的免費信用卡還款極受客戶喜愛,據市場業內人士猜測,支付寶、微信的信用卡還款規模接近萬億元,因這項業務支付的通道費用就達幾十億元。之后,在備付金集中存款、切斷直連等嚴監管政策推動下,這項巨額的成本支出導致兩家支付巨頭別無選擇,不得不先后走上信用卡還款收費的道路。
“有支付巨頭人士認為央行數字貨幣將不遵守商業規則。”某接近項目組人士坦言。法定數字貨幣的目的是替代現金與零錢,但并沒有支付寶、微信靈活,也沒有現金方便。“用的可能性不會太大,在代替零錢使用方面,微信和支付寶已經很好了。盡管不可以拒收法定數字貨幣,但是客戶有是否使用的權利。”
比較來看,現在私營的支付機構或平臺,一般會設置支付壁壘,例如微信與支付寶不能互相掃碼。但是,對于央行數字貨幣而言,使用電子支付的地方,就必須接受央行的數字貨幣。在業內人士看來,如果二者真的產生競爭,還要看誰能真正贏得客戶的喜愛。
劉曉春認為,央行數字貨幣會對現有支付格局產生什么影響,要看央行數字貨幣在現實中受歡迎到什么程度,在哪些領域或場景更適合使用。實際上,數字貨幣并不是在需求基礎上產生的,這和支付寶不同。雖然中本聰最初的目的是想為網上交易提供一種像現金一樣的支付手段,但比特幣從產生之初就偏離了這個初心。這之后所有關于數字貨幣的設想,都是從技術本身推演的。
全球示范
美國聯邦儲備委員會前主席艾倫·格林斯潘日前在中國財經雜志第十七屆《財經》年度經濟展望會上表示,各國中央銀行沒有必要發行數字貨幣。他講道,
“各國貨幣是由主權信用支撐的,這是其他組織無法提供的。美國的基本主權信用遠遠超出了Facebook的想象。”
同時,格林斯潘也指出,央行發行主權數字貨幣并非是經濟領域的話題,更多是一個領域的話題。
但是,全球主要的央行都在研發數字貨幣。
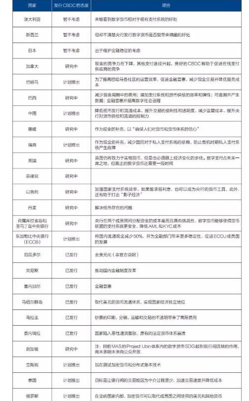
清華大學金融科技研究院區塊鏈研究中心今年初發布的研究報告梳理了各國央行關于數字貨幣的研究現狀。在25家央行中,計劃推出CBDC的央行有7家,探索中9家,已發行6家,暫不考慮3家。
報告指出,目前來看,多數發達國家央行是出于避免私人支付公司壟斷而考慮發行數字貨幣,發展中國家和非洲國家多因為金融普惠、突破制裁等。

公開報道顯示,突尼斯近日宣布推出本國貨幣Dinar的數字版本“E-Dinar”,或成為全球第一個發行中央銀行數字貨幣的國家。目前“E-dinar”已經正式啟動測試。
同時,歐洲央行高級官員日前表示,由歐洲央行支持的數字貨幣的可行性研究有望在未來幾個月取得進展,但此項目面臨挑戰,而且是長期的。
近日,歐洲央行行長克里斯蒂娜·拉加德在歐洲議會ECON委員會上表示,中央銀行的數字貨幣將允許公民在日常交易中直接使用中央銀行的貨幣。但是,根據其設計,中央銀行數字貨幣可能會帶來風險。例如,它們可以改變實施貨幣政策以及改變貨幣政策傳遞給實體經濟的方式。它們也可能對全球金融體系的運作及其穩定性產生影響。因此,央行數字貨幣及其優化設計的問題值得進一步分析。我們的最終目標是促進更安全、創新和集成的歐元支付。這也將會使歐元區的所有人受益,并強化歐元的國際影響力。
在微觀層面上,有業內人士指出,由于數字貨幣能夠實現點對點交易,可以加快資金周轉速度,提高資金運作效率,進而可以降低企業杠桿率。
在宏觀上,“數字貨幣對貨幣政策的實施是有利的,因為這種測算更精準”。接近央行人士說道。不排除未來貨幣政策框架會改變,因為原來貨幣政策宏觀調控是建立在不可預期的基礎上,各個環節滲漏比較多,扭曲比較多,反饋比較慢。而數字貨幣會讓操作更精準,信息更透明,反饋更加及時,需求更準確。不過,央行兩個功能不可替代,最終清算地位和貨幣創造功能。
相對于民間數字貨幣,各國央行主導的法定數字貨幣被部分推崇者提升到了國家戰略層面。
通證通研究院發布報告稱,未來數字主權將構成各國綜合國力的一部分,數字主權將至少與金融主權處于同等重要的地位,較早推出央行數字貨幣的國家有望在數字貨幣潮流中取得先發優勢。同時,數字貨幣為央行提供了新的貨幣政策工具,或幫助央行對貨幣供應量及結構、流通速度等的測算更為精確,有助于提升央行貨幣地位和貨幣政策有效性。
黃奇帆表示,DCEP的意義在于使得交易環節對賬戶依賴程度大為降低,有利于人民幣的流通和國際化。同時DCEP可以實現貨幣創造、記賬、流動等數據的實時采集,為貨幣的投放、貨幣政策的制定與實施提供有益的參考。
“現代社會國與國之間競爭的最終決定因素是金融競爭力。”黃益平認為,未來國與國之間的金融競爭,或將發生在數字金融領域,而數字貨幣也許就是這場新競爭的終極戰場。掌握了全球性的數字貨幣,就能很大程度上擁有全球支付與貨幣體系的影響力。
數字貨幣本身真正的目標是減少現金的一系列的問題,例如印刷、存儲、發行、回收等。但從目前的所有技術來看,在一些發展中國家,數字貨幣所面臨的所有技術都不足夠成熟。那么,在這個時候一些國家央行發行數字貨幣更多是一種姿態,也是一種實驗和摸索的積累。
“現階段證明不了我行,但是可以證明我有。”上述資深技術解決方案人士分析,對于一些并不具備技術條件的發展中國家來說,推出數字貨幣更多是一種姿態或摸索。反觀中國央行數字貨幣的必要性,一個是外部競爭壓力,一個是央行創新的意愿。
從目前中國央行所公布的方案看,中國不僅在速度上走在了前列,在技術應用上也是最開放的。劉曉春表示,大多數機構包括監管機構,研究數字貨幣都是基于區塊鏈技術,而中國央行突破了這樣的思維局限。如果只是基于區塊鏈技術,那么,數字貨幣的使用就只能局限于區塊鏈上,所謂的場景,就有很大的局限性。中國央行設計的數字貨幣,可以線上使用,也可以線下使用,連網絡都可以不需要,何況區塊鏈?所以,使用場景的想象空間是非常大的。
劉曉春判斷,中國央行如果能夠推出數字貨幣將對全球具有重大的示范意義,其中可以歸結為以下五點:一個技術示范。中國央行數字貨幣不局限于區塊鏈技術,提供了更多的技術可能;第二是發行框架示范,中國央行采用雙層架構,這關系到數字貨幣的發行體系和運行管理體系建設;第三是社會的接受程度示范,這決定了數字貨幣是否具備全面替代現有貨幣形態的能力,或者只是一個補充,也可能是不被接受;第四是社會成本示范,數字貨幣的運行成本是否真如人們所預期的那樣低于紙幣;第五是延展示范,即通過數字貨幣的研發和應用,可以探索相關技術在金融領域其他方面的應用。
接受《財經》記者采訪的多位人士認為,長遠來看,紙幣的消失是必然的趨勢,至于什么時間能將數字貨幣整套基礎設施完善得與銀行支付一樣成熟,還需要實踐驗證。
央行數字貨幣研究所前所長姚前曾表示,在較長時期內,數字貨幣和紙幣將并存流通。對于普通百姓來說,未來到銀行取錢時,既可以選擇兌換實物現金,也可以選擇兌換數字貨幣。
Tags:數字貨幣區塊鏈數字錢包加密貨幣數字貨幣交易騙局套路以下哪項不是區塊鏈目前的分類數字錢包的錢怎么轉到銀行卡中國加密貨幣
本文來自?Medium,原文作者:AnthonyBertolino 譯者:Moni 來源:Odaily星球日報 不管你是投資人,還是交易員,或者就是一個普普通通的人.
1900/1/1 0:00:00文:鄭毅 來源:PANews 11月的石河子很冷,溫哥在晃晃悠悠的扶梯上,將礦場貨架頂層覆滿塵土的S9礦機依次取下,哪怕機器已經因為幣價下跌幾乎而成了一堆“廢鐵”.
1900/1/1 0:00:00據Ambcrypto12月15日報道,在最新一期TheScoop直播播客中,區塊鏈新聞媒體TheBlock的FrankChaparro采訪了富達數字資產公司總裁TomJessop.
1900/1/1 0:00:00原創:Fiona 來源:白話區塊鏈 提到區塊鏈,是不是總覺得離你挺遙遠?前幾天有這么兩條區塊鏈應用資訊,普通人也能參與其中:一是騰訊原創作品上線了“版權存證”功能.
1900/1/1 0:00:00跟10年后相比,現在的我們就是一無所知。10年前,比特幣誕生,區塊鏈技術卻無人問津。10年過去,比特幣市值已經沖破1300億美金,區塊鏈技術的信徒們,試圖給整個信任世界帶來新的光芒與希望.
1900/1/1 0:00:00原文鏈接:https://vanrijmenam.nl/why-tokens-matter-how-clarify-path-towards-tokenisation/作者:Larry.
1900/1/1 0:00:00