BTC/HKD-0.04%
ETH/HKD-0.54%
LTC/HKD+0.36%
ADA/HKD+0.36%
SOL/HKD+0.03%
XRP/HKD-0.33%本文來源:澤平宏觀
文:恒大研究院?任澤平甘源石玲玲
實習生李欣怡對本文亦有貢獻
導讀
10月24日會議強調,區塊鏈技術的集成應用在新的技術革新和產業變革中起著重要作用。
要把區塊鏈作為核心技術自主創新的重要突破口。區塊鏈技術應用已延伸到數字金融、物聯網、智能制造、供應鏈管理、數字資產交易等多個領域。
比特幣開創了區塊鏈技術,將區塊鏈技術推向大眾視野。未來區塊鏈作為核心技術自主創新的重要突破口,會極大地推動數字貨幣等領域的應用。
截止2019年10月25日,比特幣收盤價為8675.6125美元/個,流通總量為1784.5萬個,流通市值為1548.2億美元,約占主流數字貨幣總市值的70%。根據《全球比特幣發展研究報告》,中國的比特幣交易占全球比特幣交易量的80%。該報告對火幣網的用戶抽樣調查顯示,80.77%的比特幣投資者以短期盈利為目的,僅13.81%的用戶選擇長期持有。
比特幣為什么迅猛發展?是否有長期投資價值?是數字黃金、貨幣革命還是割韭菜的投機泡沫?繼《區塊鏈研究報告》《Libra研究報告》之后,本文將教科書級地介紹比特幣的技術基礎、歷史發展、市場現狀、國內外監管政策,分析比特幣暴漲原因、投資價值與風險。
摘要
比特幣是去中心化虛擬貨幣的典型代表,開創了區塊鏈技術,具備去中心化、總量有限、交易安全、信息公開的超前時代的特點。
比特幣產生于2008年的金融危機,源于對中心式銀行的擔心、對通脹式貨幣的不信任。2009年10月第一個公布的比特幣兌換匯率為1美元兌換1309.03個比特幣,其計算方法是產生一枚比特幣所需消耗的電量。隨著投機資金涌入、監管放松、
各國陸續認定為數字貨幣和支付手段等,比特幣在2017年一度漲至19187.78美元/個。問世10年以來暴漲暴跌,
形成了多種多樣的分叉幣和山寨幣。
投機需求是主導比特幣價格瘋漲的內在原因,包括變相換匯、ICO融資等交易活動。而美國等發達經濟體對比特幣相對寬松的監管態度是比特幣的資產泡沫持續膨脹的重要外部因素。對比實物貨幣的四個特征發現,比特幣在普遍接受性和價值穩定兩方面尚不能媲美黃金等實物貨幣,但可以滿足價值均勻可分性,在輕便和易攜帶性上具備實物貨幣難以比擬的優勢。比特幣替代信用貨幣的最大障礙正是去中心化的特性,沒有信用基礎的比特幣不能很好地行使貨幣的職能。借鑒比特幣相關技術,研發央行數字貨幣的首要出發點是補充與替代傳統實物貨幣。
在認可比特幣技術創新的同時,應注意其自身運行機制而產生的風險。對于新生事物應多觀察多借鑒,同時防范風險。為了保障中國投資者的資金安全和維護金融市場穩定,我國政府對比特幣交易活動的監管逐步趨嚴,預計私有加密貨幣的發展將受到限制。同時中國央行正加強對數字貨幣的研發。比特幣等虛擬貨幣已經被各國納入自身的監管體系中,在認識到虛擬貨幣本身風險的同時,我們不能否定區塊鏈技術的創新性和發展潛力。央行數字貨幣的研發順應時代發展需求,以國家信用為保證,堅持中心化管理的原則,在提供高效服務的同時維護國家貨幣主權。
風險提示:監管過嚴導致比特幣無法交易;網絡黑客帶來大量的風險事件;比特幣價格的劇烈波動導致難以穩定行使貨幣職能

正文
一、背景介紹
1、虛擬貨幣:互聯網普及的產物
虛擬貨幣是指廣泛存在于互聯網世界中的,區別于現實中以實體作為媒介的非實體貨幣,其通常存在形式是某個網絡賬戶上記載的一串數字。隨著個人計算機的普及和互聯網技術的發展,人們的網絡活動呈現爆發式增長。作為網絡世界中一類交易媒介的虛擬貨幣在電子商務、互聯網金融等領域中廣泛流通,為網絡使用者帶來了便捷的交易、支付體驗。
根據虛擬貨幣的發行方式的不同,可以將其分為兩大類:一類是以騰訊公司的Q幣、盛大公司的點券、各種論壇幣、游戲幣為代表的,有發行中心的類法定虛擬貨幣,其如信用貨幣一樣,往往是信用貨幣,其發行受中心化機構決定。一類是以比特幣等數字貨幣為代表的去中心化類金屬虛擬貨幣,正如同現實生活中貴金屬產量有限一樣,類金屬虛擬貨幣的貨幣發行數量往往受到算法嚴格限制。它們之間的主要區別如下:
Blockchain Sports與區塊鏈項目Carbify合作減少碳排放:金色財經報道,巴西第一家名為Blockchain Sports的基于區塊鏈的足球學院將成為一家完全碳中和的公司。該公司確認了與Carbify的合作伙伴關系,Carbify是另一個基于區塊鏈的項目,旨在幫助拯救亞馬遜雨林,并為參與者分發基于區塊鏈的獎勵。Carbify的解決方案利用區塊鏈技術創建透明且可追溯的碳抵消系統。Blockchain Sports將能夠實時監控和跟蹤他們的碳排放,使他們能夠通過支持巴西及其他地區經過驗證的可持續項目來抵消對環境的影響。[2023/7/17 10:58:43]

2、比特幣:去中心化數字貨幣的代表
比特幣的概念最初由中本聰在2009年提出,是一種P2P形式的數字貨幣,其生產和交易依托于中本聰設計發布的開源軟件以及建構其上的P2P網絡。作為去中心化虛擬貨幣的代表,比特幣近年來發展迅猛,已成為全球市場上影響力最大的虛擬貨幣。
比特幣開創了區塊鏈技術,即利用塊鏈式數據結構來驗證與存儲數據,利用分布式節點共識算法來生成和更新數據,利用密碼學的方式保證數據傳輸和訪問的安全,利用由自動化腳本代碼組成的智能合約來編程和操作數據的一種全新的分布式基礎架構與計算范式。
我們可以簡單定義比特幣是由計算機產生的、總數量受嚴格限制的、交易安全性高的、數據難以丟失和損壞的,歷史交易記錄分布式儲存在比特幣網絡中的數字。與中央政府發行的信用貨幣不同,比特幣的價值取決于人們對比特幣系統算法而非對政府的信任。比特幣的交易基于點對點技術實現的電子現金系統,它允許交易雙方直接進行在線支付,不需要中間的權威機構的清算和結算環節,提高了交易和結算的效率,節省了跨境交易的成本。
比特幣主要具有四大特征:系統設定發行方式,不存在中央發行機構;年發行數量每四年減半,最終總量有限;余額信息難以篡改,交易安全有保障,系統整體穩健性強;歷史交易記錄公開。

3、比特幣的生產方式
比特幣的生產具有算力決定產出,合作平滑收益的特點。比特幣的生產過程是通過大量計算尋找一個隨機數,通過特定函數使區塊中的一個值滿足系統的要求,新的區塊由此產生,成功計算出滿足要求的隨機數的用戶獲得系統獎勵。為了增加自身成功的概率,參與者通過提高自身挖礦芯片性能、擴大挖礦設備規模的方式,盡量擴大自身在全網算力中所占份額。
礦池模式已逐漸成為挖礦的主流。假設1000個人參與挖礦,每次贈送比特幣50個,那么單個礦工成功挖到礦的期望時間是1000個10分鐘,即期望收益為7天左右獲取50個比特幣,但真實時間可能更長或更短,礦工的收益波動性很大。倘若這1000個參與者聯合起來組成“礦池”,所有挖礦所得由所有參與者平分,每個礦工的實際收益將會被平滑至每10分鐘0.05個比特幣,收益的穩定性將大幅提高。
投資者既可以將自有挖礦設備接入礦池參與計算,也可以直接用資金租用礦池算力來分享礦池收益。目前,全球比特幣礦池集中度較高,前十大礦池的算力占比已達80%,國內較為著名的比特幣商業礦池有F2Pool、BTCCPool、AntPool、BWPool等,在全球范圍內有較強的競爭優勢。礦場用電量巨大,一般建在電力充沛、電價低廉的地區。

比特幣交易市場集中度很高。海外市場上,主流交易所占據大部分市場份額,新生交易所通過差異化定位以獲取客戶。國內市場上,2017年之前比特幣交易平臺呈現火幣網、OKcoin和比特幣中國三足鼎立的態勢,2017年9月央行聯合七部委發布《關于防范代幣發行融資風險的公告》,要求各類ICO立即停止,各大交易平臺相繼停止運營。

4、比特幣百轉千回的發展路徑
比特幣問世10年以來,從最初程序員們自娛自樂式的游戲,到如今全世界矚目的數字資產,其間不斷經歷著人們的質疑。在這10年中,比特幣的價值在劇烈波動中實現了累計驚人的漲幅。截至2019年10月25日,比特幣已被開采數量達1784.5萬枚,區塊總數達60.09萬個,價格達8675.61美元,總市值已超過1548億美元,成為全球資產配置中令人矚目的一環。作為一種飽受爭議的新型資產,比特幣既受國際經濟、貨幣政策、外匯政策等宏觀條件的影響,也與交易平臺監管、灰色產業剛需、區塊鏈技術發展等因素密切相關。比特幣的發展歷程,可總結為如下四個階段。
義烏發布數字人民幣試點10舉措:加大智能合約應用探索力度:金色財經報道,義烏市數字人民幣試點工作領導小組聯合辦公室發布《深入推進義烏小商品市場數字人民幣試點工作方案》,《方案》提出全面提升市場數字人民幣受理環境、推廣數字人民幣硬件錢包、加大智能合約應用探索力度、探索開展數字人民幣跨境支付應用等10條具體措施。[2023/3/25 13:26:15]
第一階段:2008.10-2011.6新生事物的崛起
比特幣產生于2008年的金融危機,源于對中心式銀行的擔心、對通漲式貨幣的不信任。2009年10月第一個公布的比特幣兌換匯率為1美元兌換1309.03個比特幣,其計算方法是產生一枚比特幣所需消耗的電量。2010年的5月,比特幣第一次被賦予了“貨幣”的支付手段屬性:美國佛羅里達州的一位程序員用一萬枚比特幣交換了價值25美元的披薩券,由此誕生了比特幣第一個公允匯率:0.25美分/比特幣。同年7月比特幣客戶端發布的消息被著名新聞網站Slashdot提及,為比特幣帶來了大量新用戶,此后5天比特幣的價格升至0.08美元。隨著《時代周刊》、《福布斯》等輿論關注度的不斷提升以及比特幣可兌換種類的上升,其價格一路飆升。
第二階段:2011.6-2013.12兩次泡沫的破裂
2011年6月19日,承載超過七成比特幣交易的MT.Gox網站遭到黑客攻擊,造成6萬名用戶的數據被泄漏,部分黑客獲得網站管理員的登錄權,出售大量的假比特幣,一時間使得比特幣的價格從17.51美元跌至0.01美元。此后的半年中多家平臺被黑,Bitconinica平臺更是因兩次遭受攻擊而永久性關閉,這些災難令比特幣交易平臺及比特幣的投資者們充分意識到了黑客所帶來的安全性風險。
惡性事件過后,2012年成為比特幣恢復市場信心的一年。在這一年中,首個比特幣雜志誕生,首個只針對比特幣的信用違約互換交易發生,也陸續開始有商品和服務供應商接受比特幣支付。比特幣的價格在2012年年末回至13.41美元價位。2013年隨著市場回溫、大量中國投資者的涌入及短期事件所帶來的波動,比特幣價格在四月升至100美元水平,直到10月始終在60-140美元的范圍內震蕩。
2013年12月5日,央行發布通告,禁止中國的銀行和支付機構直接或間接參與比特幣的兌換交易。該禁令只適用于由政府擁有的銀行和政府認可的付款處理,普通的中國公民依然可以交易自由比特幣作為一種商品。2013年12月18日,比特幣價格在中國降到了2011元人民幣。這一次泡沫的破裂反映出對比特幣監管態度的差異所導致的市場風險。
第三階段:2014.03-2016.11疲軟下行后反彈
2014-2016年比特幣的價格整體呈現“U”型。這三年中,曾經紅極一時的MT.Gox網站不敵黑客攻擊、走向破產;越來越多的企業接受比特幣支付;比特幣市場涌現出一批如馬克·安德森、楊致遠、李嘉誠的資深投資人,而紅杉、光速、軟銀等多家投資機構也都在比特幣行業有所布局。
第四階段:2017-2018瘋狂牛市之后的再次幻滅
在這一階段,大量投機客和機構投資者的涌入,市場接受度提升及技術升級帶來的消息面刺激助推比特幣進入瘋狂牛市。然而比特幣的火熱行情沒有持續太久,價格達到高點之后迅速回落,巨大的跌幅讓高位進場的投機客血本無歸,對比特幣的爭議也越發升溫。
第五階段:2018-2019比特幣市場的修復之年
全球市場出現了新一波追逐風險的反彈趨勢,帶給比特幣以及其他被視為追逐風險的數字資產一輪資金流入。區塊鏈技術的大力發展與政策支持,也為比特幣行情提供了樂觀環境。

5、亂象初現:分叉幣和山寨幣
比特幣的交易者都使用一套統一的規則,這是保證比特幣交易和流通的關鍵,而比特幣錢包則是通過識別區塊上的交易記錄來確定每一筆交易的有效性。那么比特幣為什么會出現分叉呢?
比特幣的區塊大小限制使得挖礦收益降低,挖礦成本居高不下。為了防止比特幣網絡的超載風險并鼓勵全網算力參與挖礦,中本聰最初將比特幣的區塊大小限制為1M。但是隨著比特幣的接受程度提高,挖礦和交易需求的提升,1M的區塊大小限制使得網絡容易發生擁堵。全網算力的提升造成比特幣的挖礦難度和成本增大,礦工的收益也受制于挖礦難度增加而減少。根據BTC公布數據,截止2019年10月24日,比特幣全網周平均算力為98.87EH/s,而2018年10月19日數據僅為51.41EH/s,增長幅度達92.3%,挖礦難度也迅速提高,從去年同期的7.18T達到目前的13.69T。
FTX現任CEO:新團隊已獲得超過10億美元的數字資產:金色財經報道,FTX現任CEO John Ray告訴眾議院金融服務委員會,他的新團隊迄今已獲得超過10億美元的數字資產,這只是FTX欠客戶和其他債權人其中的一小部分。[2022/12/13 21:40:42]

比特幣集中于少數利益群體,新進者尋求新的參與方式。比特幣誕生的10年時間中,目前約有1784萬比特幣被開采出來,而大部分的比特幣都集中在比特幣的開發團隊和少數大礦場主手中,因此新進的虛擬貨幣交易者在尋找有升值潛力的虛擬幣種。
在這樣的背景下,目前市場上提出了兩種主流的升級改進策略:硬分叉和軟分叉。硬分叉簡單的來講就是挖礦過程中在區塊鏈上形成了新的節點,由于礦工的挖礦行為相對獨立,部分算力可能會在新的節點上繼續挖礦而形成分叉的一條新的規范。新規范往往會發布出來,只有當多數節點同意后才會正式發布。這時如果舊的節點不接受升級而繼續維持原本的區塊鏈,那么新節點產生的區塊無法被舊區塊識別,這種分歧就造成了硬分叉的發生。而軟分叉是一種雙向兼容的規范設計,新規范下產生的區塊可以被舊的節點識別,而舊節點產生的區塊也同樣可以被新的節點識別,這樣的升級方式并不會產生真正的分叉,適用于對比特幣數據結構進行細微修改的情況。
比特幣的技術升級已經箭在弦上,但是開發團隊提出的改進方案各有不同,使得市場上出現了BCH、BTG、B2X、BCD、SBTC、BCHC這樣種類繁多的分叉幣。
在比特幣迅速發展的同時,一些開發團隊受到比特幣的設計啟發,通過對比特幣的算法進行改進,創造了種類繁多的其他虛擬貨幣,其中比較活躍的是萊特幣。萊特幣的誕生受到比特幣的啟發,技術上具有相同的實現原理,旨在改進比特幣。與比特幣相比有三種顯著差異:第一,萊特幣網絡每2.5分鐘就可以處理一個區塊,因此可以提供更快的交易確認。第二,預期產出8400萬個萊特幣,是比特幣網絡發行貨幣量的四倍之多。第三,工作量證明算法所使用的加密算法的計算量略低于比特幣,降低了挖礦的難度。

類似于萊特幣的虛擬貨幣以比特幣的實現方式為基礎,或多或少地進行一些改動,從技術上來講難度并不大,卻會造成市場的混亂。無論是比特幣的分叉幣還是山寨幣,這些所謂的改進或升級并沒有脫離比特幣的實現原理。但是這些幣種的出現,不僅會分流比特幣的算力,同時缺乏權威機構來規范這些貨幣的發行和流通,短時間內涌現出數百種虛擬貨幣,很難通過監管確保投資者的資金安全。
二、比特幣暴漲背后:投機需求和監管不足
2013年以來比特幣交易不斷活躍,價格一度呈現爆發式上漲趨勢。從2013年的最低價格66.34美元/個到歷史最高價格19187.78美元/個,升值近300倍。到底是什么原因造就了比特幣的造富神話?
我們認為需要從投機需求和監管層面來討論比特幣瘋狂上漲的原因。
1、比特幣投機需求主導價格上漲
比特幣作為交易品種擁有諸多優勢:開戶便捷,交易門檻低、手續費低、24小時交易以及不受地域限制,這些優勢使得比特幣交易量迅速上升,日成交額從最低點286萬美元,2017年12月21日一度達到218億美元。
比特幣在主流數字貨幣中處于主導地位,中國投資者多關注短期盈利。截止2019年10月25日,比特幣收盤價為8675.6125美元/個,流通總量為1784.5萬個,流通市值為1548.2億美元,約占主流數字貨幣總市值的70%。根據《全球比特幣發展研究報告》數據顯示,中國的比特幣交易占全球比特幣交易量的80%。該報告對火幣網的用戶抽樣調查顯示,比特幣的投資者年齡多為30-39歲,具備高中及其以上學歷的投資者占比超過80%,IT從業者是占總用戶數的比例約為35.45%,80.77%的比特幣投資者以短期盈利為目的,僅13.81%的用戶選擇長期持有。


Game7啟動1億美元資助計劃,以加速Web3游戲開發:11月28日消息,Game7啟動1億美元資助計劃,以加速Web3游戲開發,該項目將允許開發人員構建工具,創建教育項目,舉辦活動,并進行研究,使Web3電子游戲行業更加多樣化和可訪問性。這1億美元的贈款將在今后五年以每年2000萬美元分配。贈款將通過技術、活動、多樣性、教育和研究五個類別來分配給Web3游戲項目,開發者可以在Game7 Grants Portal上進行申請。
據悉,Game7是位于美國舊金山的去中心化的自治組織(DAO),由BitDAO和Forte生態系統提供支持。[2022/11/28 21:06:59]
比特幣可能被部分資金利用作為繞過外匯管制的通道。中國有每人每年最高5萬美元的外匯額度管制,2016年人民幣貶值幅度較大,部分國內投資者尋求黃金以外的投資渠道,或繞過資本管制將資金轉移至海外。他們通過在國內交易所購買比特幣,然后把這些比特幣轉移到一家海外交易所,最終通過出售這些比特幣以獲得美元或者其他外幣。據2016年11月7日華爾街日報報道,中國投資者在人民幣下跌之際大舉買入比特幣。比特幣的全球總交易量在2016年10月24日當周達到4700萬個,國內三大比特幣交易所的交易量在2016年7月-10月占全球交易量的98%。
ICO成為區塊鏈領域新的融資方式。ICO是指通過發行加密代幣的方式進行融資,并快速主導區塊鏈初創企業融資。與IPO融資方式相比,ICO具有受監管限制小,融資速度快,不受跨境融資法律限制等特點。2018年3月19日,美國眾議院通過了“RegA+條例修訂法案”,將企業進行證券發行的上限增加了50%,達到7500萬美元,并可應用于ICO發行。2017年9月Filecoin融資規模達到2.57億美元,而2018年俄羅斯的Telegram截止目前累計融資規模17億美元,創造了ICO項目融資的新紀錄。但是ICO項目對投資者與區塊鏈相關的知識要求較高,國際社會目前對ICO融資模式的監管尚不完善,并沒有成熟的法律機制保障投資者的合法權益。

2、監管不足為炒作提供寬松環境
監管不足是催生比特幣價格泡沫的重要外部因素。由于世界各國金融市場發育程度、中央政府力量、投資者保守程度等因素具有較大差異,因此各國對于比特幣的監管態度各不相同。目前,對比特幣完全采取嚴厲禁止態度的只有俄羅斯、冰島、玻利維亞、厄瓜多爾、吉爾吉斯斯坦和越南這幾個國家。而美國、德國、瑞士、澳大利亞等發達經濟體對比特幣的監管相對寬松,僅將其納入自身的監管框架。

對比不同國家和地區的監管政策可以看出,美國和新加坡等國對比特幣的監管相對寬松,明確比特幣不具有信用貨幣地位,但可作為金融資產進行投資。中國、法國、日本以及歐盟等國家和地區對比特幣出臺了比較嚴格的監管措施,比特幣被認定并非真正意義上的貨幣,不能作為貨幣在市場上流通使用,但是仍未制定相關法律政策維護投資者利益。我們認為監管的相對寬松和立法的相對遲滯是比特幣泡沫持續膨脹的重要外部因素。
三、比特幣投資:本質上不是貨幣,投資仍需客觀看待
根據貨幣的表現形式,我們可以將貨幣分為實物貨幣和信用貨幣兩大類:實物貨幣主要用于作為商品交換的一般等價物,金屬貨幣是其中最具代表性的一種;上世紀30年代,世界性的經濟危機引起全球性的恐慌和金融混亂,迫使主要資本主義國家先后脫離金本位和銀本位,由國家提供信用背書的貨幣應運而生,即所謂的信用貨幣。
1、比特幣與實物貨幣
實物貨幣是在商品交換過程中產生的最初貨幣形式,是作為商品交易媒介的一般價值表現形態,是以其作為商品的本身價值為基礎的。能充當實物貨幣的商品具有以下特征:①普遍接受性;②價值穩定;②價值均值可分性;④輕便和易攜帶性。金屬貨幣是最具代表性的實物貨幣,其中黃金作為實物貨幣至今仍在經濟活動中發揮作用,接下來我們將根據實物貨幣的四個特征來對比黃金和比特幣的異同,進而探討比特幣替代實物貨幣的可能性。
從普遍接受性的角度,黃金具備商品和貨幣的雙重屬性,胡恩同認為這兩種屬性在歷史發展中同時發揮作用,只不過在不同時期兩種屬性的凸現程度并不相同。商品屬性角度,黃金和其他一般商品一樣在現實生活中發揮使用價值,如在首飾、電子工業等領域的使用,同時黃金的開采也體現著人類的勞動價值。貨幣屬性角度,王素珍認為,貨幣的本質特性是一般授受性。在布雷頓森林體系崩潰之前,黃金是最廣為接受的貨幣,被作為一般等價物衡量其他商品的價值。即便在當前信用貨幣體系下,黃金仍然是所有信用貨幣的價值基礎,可以在世界范圍內作為結算手段。黃金的歷史幾乎和人類的歷史一樣漫長,從最初的狂熱崇拜到成為一種特殊的商品發揮交易媒介的作用,黃金在人類交易活動中的地位難以替代。古典金本位體系下,黃金與一國的貨幣相掛鉤,各幣種的價值都用一定數量的黃金衡量。甚至在布雷頓森林體系瓦解后,一個國家的黃金儲備依然被用以平衡國際收支,維持或影響匯率水平,在穩定國民經濟、抑制通貨膨脹、提高國際資信等方面發揮著特殊的作用。
Algorand高管呼吁Helium放棄遷移至Solana的計劃:金色財經報道,兩位Algorand高管周一在推特上表示,他們有興趣將去中心化的無線網絡Helium帶到他們的區塊鏈上,而不是Solana。創始人Silvio Micali和首席技術官John Alan Wood在推特上稱,Helium“需要一個安全、強大和可擴展的鏈”。(CoinDesk)
此前消息,Helium宣布了一項從其專有區塊鏈轉移到智能合約平臺Solana的提議。[2022/9/13 13:25:25]
對于比特幣,首先從本質上講比特幣是計算機技術發展的產物,作為一串記錄在載體上的數字,在生活中不具備使用價值。有觀點認為比特幣的開采過程消耗電力,耗電量可以體現比特幣的內在價值,這是一種片面的理解。比特幣的開采是計算機通過解決數學難題而獲得的獎勵,這個過程并不是人類參與的價值創造活動,而是開發者和參與者認可的一種數學游戲。因此比特幣不具備使用價值,其開采過程不能體現勞動價值,并沒有與黃金類似的商品屬性。其次,從貨幣屬性的角度來看,比特幣的接受范圍相當有限,目前接受比特幣作為交易手段的企業數量并不多,且受到全球監管趨嚴和比特幣價格波動劇烈的影響,主要社交媒體平臺也開始拒絕比特幣等虛擬貨幣。推特(Twitter)于2018年3月26日發布廣告禁令,為避免潛在的欺詐行為使公眾損失大量資金,平臺將禁止出現虛擬貨幣ICO及銷售廣告。Facebook和Google此前已經做出了類似的決定以禁止虛擬貨幣的廣告投放。知名論壇和社交網站紅迪網(Reddit)也宣布停止接受比特幣支付。
從價值穩定的角度,黃金的價格受到多種因素影響,蔣先玲的研究表明長周期下倫敦黃金現貨價格周期與經濟發展周期相反;中周期表現出與大宗商品價格周期相一致的特征;短周期黃金價格受到突發因素影響較大,投資者情緒和預期為波動主要原因。但是黃金的內在價值即作為商品包含的勞動時間價值是長期不變的,因為黃金開采技術多年來并未出現重大突破。比特幣自誕生以來,對其內在價值的爭論就從未停止,主要是因為比特幣本身不包含勞動時間價值且不與任何實物資產掛鉤,這也造成比特幣的價格波動異常劇烈。我們取2013年1月30日至2019年10月25日的COMEX黃金價格和比特幣價格進行計算,兩者的標準差分別為104.16和3677.84,比特幣在同期的價格波動遠大于黃金,在價值穩定這一點上比特幣無法和黃金媲美。

從價值均勻可分性的角度,比特幣的最小單位是聰,一比特幣等于一億聰,理論上和黃金一樣是價值均勻可分的。
從輕便和易攜帶性的角度,在人類社會早期交易額不大的背景下,各國的商業活動都可以金幣、金條的形式進行結算,黃金相對于其他金屬貨幣具備輕便和易攜帶的特性,這是因為同等質量的黃金可以代表更多的價值。而隨著社會發展,黃金無法適應交易額的迅速增長而逐漸被代用貨幣和信用貨幣取代。在這一方面,比特幣具備黃金等實物貨幣無法比擬的優勢,比特幣的存儲和交易都依賴于比特幣錢包和互聯網環境,只需將自己的賬戶接入網絡,就可以實現全球范圍內的轉賬和交易,因此便捷性也常被認為是比特幣的巨大優勢。

2、比特幣與信用貨幣
信用貨幣是由國家法律規定的,強制流通不以任何貴金屬為基礎的獨立發揮貨幣職能的貨幣,其本身價值遠遠低于其貨幣價值。目前世界各國發行的貨幣,基本都屬于信用貨幣。信用貨幣的表現形式包括輔幣、現金或紙幣、銀行存款和電子貨幣。

凱恩斯的《貨幣論》中指出,記賬貨幣是表示債務、物價與一般購買力的貨幣,這種貨幣是貨幣理論中的原始概念。褚俊虹的研究表明,貨幣的本質是信用,而貨幣發展的本質規律是交易成本遞減。信用貨幣本質上是由國家主體賦予法償性的一種債務,其流通能力是法律賦予強制執行的,這是信用貨幣具備一般授受性的保證。一般來講,信用貨幣具有以下特征:①價值符號;②債務貨幣;②強制性和法償性;④國家主體可以對信用貨幣的發行進行調控。
比特幣替代信用貨幣的最大障礙正是去中心化的特性。這一特性意味著比特幣缺乏發行主體,具備開發能力的團隊都有可能開發新的數字貨幣,分叉幣,山寨幣理論上都可以具備與比特幣相同的功能。那么我們應該用何種虛擬貨幣進行交易就成了無法達成共識的問題,因為目前還沒有法律賦予比特幣等虛擬貨幣強制流通能力。缺少具有公信力的國家或組織為其背書,也沒有和任何實物資產掛鉤,比特幣作為貨幣的信用基礎就不存在,自然不能很好地行使貨幣的職能。甚至當主權國家宣布比特幣非法時,比特幣可能會一文不值。

比特幣不能取代信用貨幣,而與實物貨幣相比,比特幣在價值均勻可分性方面理論上可行,而其在輕便和易攜帶性的巨大優勢不容忽視。因此我們認為,對比特幣相關技術的借鑒是必要的,央行數字貨幣研究所所長姚前在《央行數字貨幣的技術考量》一文中也指出現階段我國研發央行數字貨幣的首要出發點是補充與替代傳統實物貨幣。但是比特幣的本質不是貨幣,對其投資仍需客觀看待。
四、比特幣的未來:限制私有加密貨幣發展,加快研發央行數字貨幣
1、比特幣的風險:自身運行機制而產生的固有風險
比特幣的造富神話背后,隱藏著諸多潛在風險。比特幣的設計機制導致它不同于以往的貨幣,存在許多特質問題。——市場風險,市場過淺問題,儲存交易風險,操作風險,隱私相關風險,以及法律法規風險等。
市場風險:首先,無論是將比特幣作為資產投資還是作為交易媒介,任何比特幣的持有者都會面臨比特幣價格波動帶來的市場風險。缺乏發行主體的比特幣幾乎是不受控的,很容易受到外界因素的影響,缺乏價值基礎使比特幣內在價值的判定非常困難,這樣的不確定性可能會對投資者帶來損失。不穩定的幣值可能會降低投資者持有比特幣的動機,并且讓商戶難以使用比特幣標價,這種波動性對比特幣流通范圍進一步擴大產生了阻礙。
儲存風險:持有者通過挖礦和購買的比特幣,必須儲存在各種電子錢包中。線上平臺的電子錢包自身安全系數往往不足,容易遭受黑客攻擊導致比特幣被竊。而線下錢包則存在丟失或損壞的隱患。如果電腦沒有備份而發生損壞,同樣可能永久性的失去比特幣。
交易風險:比特幣支付的不可逆轉性也增加了交易風險。如果比特幣是由于失誤或被欺詐而發送的,比特幣系統沒有內置的機制來解決這種問題。雖然買賣雙方可以自愿地同意改正錯誤,但是比特幣協議沒有任何機制能夠強行取回資金。不可逆轉性使得比特幣在交易方式的競爭中處于劣勢:所有其他條件相同的情況下,消費者應該傾向于使用一個能夠避免錯誤支付的支付系統。

隱私相關風險:比特幣同樣也為投資者的隱私帶來了潛在風險。比特幣交易實際上是非實名系統,每個賬戶的交易信息都是完全公開,只是賬戶的真實持有人是未知的。然而,使用比特幣進行商品購買和線上支付往往會需要郵寄地址和真實姓名,原則上可以從這些來源獲得比特幣用戶的身份,這就為用戶帶來了隱私泄露的風險。
政策風險:最后,比特幣系統在不同國家面對著不同法律和監管。各個國家關于比特幣收益的稅收、比特幣資產的保護等方面的立法都比較薄弱,投資者的合法權益可能難以獲得有效保護。目前在我國,比特幣監管存在以下不足之處:1)比特幣法律界定模糊。目前我國“虛擬貨幣”的內涵外延并無明文規定或者解釋說明,它自己本身就是一個模糊概念。法律監管方面存在漏洞與空白,在具體案件或實踐中,法律無法發揮指引作用。2)比特幣價值認定困難。比特幣價格波動劇烈,導致比特幣價值判斷不準,當比特幣交易者利益受損時難以得到妥善處理,有可能會出現因比特幣價值而定罪量刑的某些犯罪搖擺不定的情況,有損法律威嚴,并影響后續司法救濟。3)管轄權不明、準據法無從選擇。在比特幣侵權違法案件中,管轄權的擁有國、管轄法院、侵權行為地等一系列的法律爭端成為了現今司法領域的一大焦點問題。當比特幣跨境犯罪時,如何確定司法權,這更是缺乏國家間統一的國家條約或規則,增加了解決國際性案件的難度。
2、中國對比特幣的監管
隨著比特幣在世界范圍內的興起,中國的投資者也開始涌入比特幣市場,成為比特幣交易中的重要力量。2011年6月,比特幣中國交易平臺上線,主要作為比特幣買賣、交易的服務提供場所,國內的比特幣開始被關注。2013年5月,中國央視《經濟半小時》比較客觀地向中國觀眾第一次介紹比特幣這個新生事物,這是中國政府官方媒體第一次介紹比特幣,被認為是一種積極的信號,中國市場的比特幣交易量躍居世界第一。然而,隨著比特幣的快速發展,中國出現了許多山寨幣交易和非法ICO融資項目。為了保障中國投資者的資金安全和維護金融市場穩定,我國政府對比特幣交易活動的監管逐步趨嚴。
2013年12月,央行等五部委下發《關于防范比特幣風險的通知》,認為比特幣為虛擬商品,要求金融機構和支付機構不得以比特幣為產品或者定價單位,不得直接從事比特幣的買賣服務,同時也不得為比特幣交易提供清算、結算等服務。從而在比特幣與金融行業間架設柵欄,以防比特幣的風險擴展到金融行業從而導致更為嚴重的系統性風險。各大銀行也很快響應規章的要求,紛紛禁止為比特幣提供服務。通知下發后市場劇烈震動,比特幣價格遭遇重挫,此后一年比特幣價格從高峰8000元左右大幅下跌70%,一度跌破2000元。
2014年3月,央行發布《關于進一步加強比特幣風險防范工作的通知》,禁止國內銀行和第三方支付機構提供比特幣交易平臺的開戶、充值、支付、提現等服務。
叫停非法ICO活動,清退相關交易所。截至2017年上半年,中國ICO市場已初具規模,募資金額達到26億元人民幣。但與此同時,缺少政府監管的ICO活動催生了大量良莠不齊的ICO項目,存在發行方缺乏明晰的規范、投資者缺乏適當性管理、投資者非理性行為引發市場泡沫和不法之徒借機詐騙洗錢等隱患。2017年9月,央行聯合七部委發布《關于防范代幣發行融資風險的公告》,要求各類ICO立即停止,相關交易平臺停止運營。至此,比特幣在中國被明確限制發展。
2018年1月12日,中國互聯網金融協會發布《關于防范變相ICO活動的風險提示》,指出一種名為“以礦機為核心發行虛擬數字資產”(IMO)的模式值得警惕,存在風險隱患。
2018年3月28日,央行副行長范一飛在2018年全國貨幣金銀工作電視電話會上表示,2018年將從嚴加強內部管理和外部監管,開展對各類虛擬貨幣的整頓清理。
2018年8月24日,銀保監會等五部委聯合發布《關于防范以“虛擬貨幣”“區塊鏈”名義進行非法集資的風險提示》,聲明此類活動以“金融創新”為噱頭,實質是“借新還舊”的龐氏騙局,資金運轉難以長期維系。
2019年2月21日,在人民銀行2019年全國貨幣金銀工作會議上,央行副行長范一飛表示,2019年要深入推進央行數字貨幣研發,加強虛擬貨幣監測監管。
3、央行數字貨幣:中國正走在世界前列
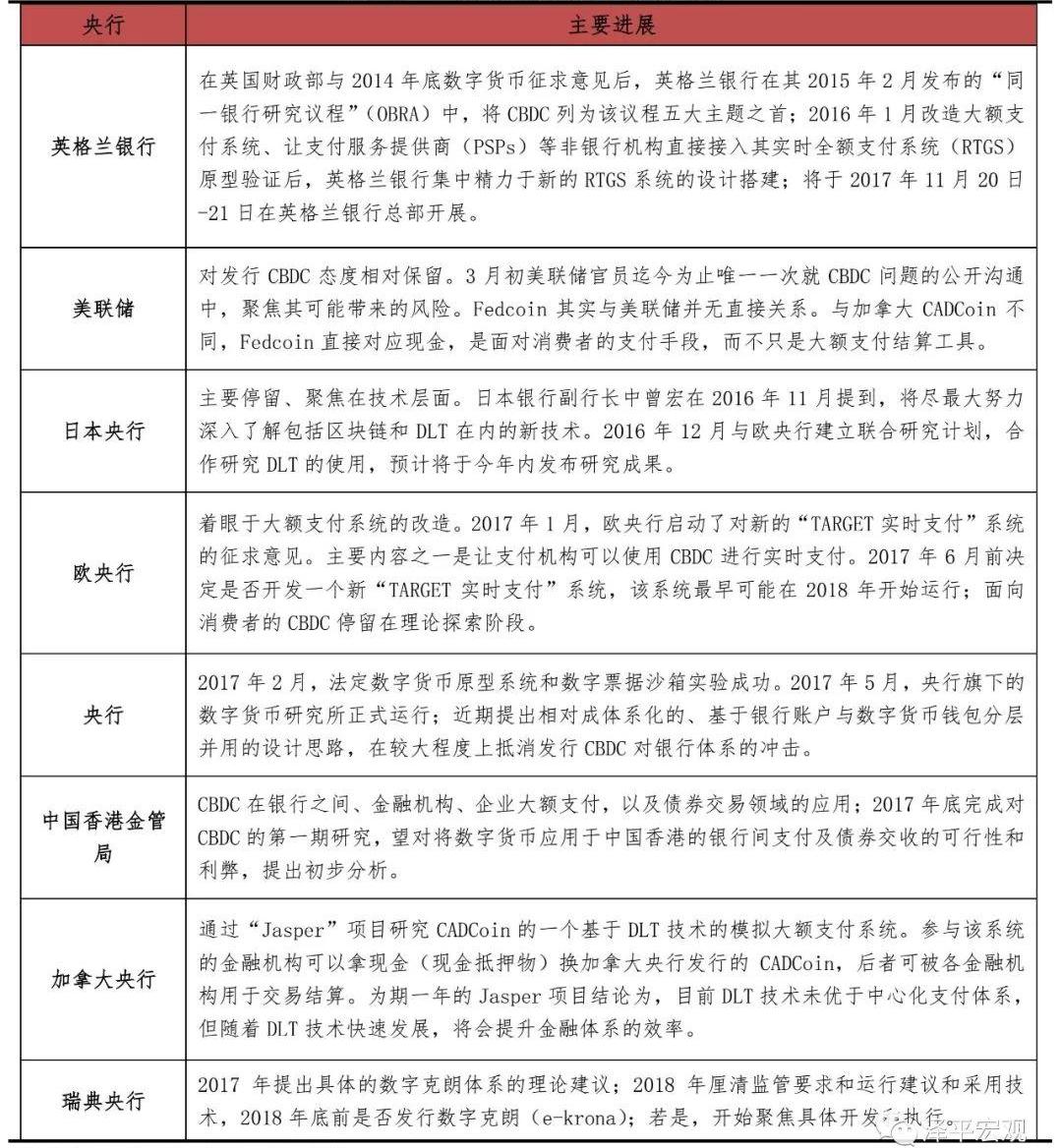
央行信用貨幣以國家信用背書作為支撐,具有法定強制流通能力。而比特幣等加密貨幣則以密碼學原理為基礎,因為缺乏信用背書,也沒有發行主體,幣值易受外界政策變化以及投機行為影響,接受范圍也相對有限。隨著比特幣和區塊鏈技術的興起,央行數字貨幣成為各國的重點研究領域,英國、加拿大等多國央行都表示將涉足該領域,但尚無一家中央銀行拿出落地的實際應用。盛松成認為數字貨幣的技術創新無法取代央行貨幣發行和貨幣政策,有望在降低發行成本、確保資金安全和提高交易效率等方面發揮重要作用。

中國在法定數字貨幣的研發上起步較早,發展較快。我國央行在2014年就已經成立專門研究小組,論證央行發行法定數字貨幣的可行性;2016年9月,票據交易平臺籌備組會同數字貨幣研究所籌備組成立了數字票據交易平臺籌備組,啟動數字票據交易平臺的封閉開發工作。2017年1月25日,數字票據交易平臺實驗性生產系統成功上線試運行,順利完成基于區塊鏈技術的數字票據簽發、承兌、貼現和轉貼現業務,實現了數字票據業務的突破性進展,對于將區塊鏈技術應用于金融領域具有里程碑意義。

法定數字貨幣的運行框架有兩種模式:一是由中央銀行直接面向公眾發行數字貨幣;二是遵循傳統的“中央銀行-商業銀行”二元模式。央行副行長范一飛的署名文章《關于央行數字貨幣的幾點考慮》一文認為第二種模式更符合我國的國情。這種模式仍采用現行紙幣發行流通模式,由中央銀行將數字貨幣發行至商業銀行業務庫,商業銀行受央行委托向公眾提供法定數字貨幣存取等服務,并與中央銀行一起維護法定數字貨幣發行、流通體系的正常運行。“中央銀行-商業銀行”二元模式的優勢在于由中央銀行信用擔保,具有無限法償性;有利于充分調動市場資源促進創新、競爭選優;有利于分散化解風險;避免央行直接發行數字貨幣的“擠壓效應”影響商業銀行的投資貸款能力。
比特幣等虛擬貨幣已經被各國納入自身的監管體系中,在認識到虛擬貨幣本身風險的同時,我們不能否定區塊鏈技術的創新性和發展潛力。央行數字貨幣的研發順應時代發展的需求,但是必須以國家信用為保證,堅持中心化管理的原則,才能在提供高效服務的同時維護國家貨幣主權。

作者:RichardChen,舊金山早期加密風險基金1confirmation合伙人 編譯:詹涓 來源:鏈聞 錢包是加密貨幣的關鍵基礎設施.
1900/1/1 0:00:00以太坊聯合創始人VitalikButerin在提議開發者可以逆轉交易后,在加密貨幣社區中引發了爭議.
1900/1/1 0:00:00Bakkt的推出應該是今年最大的比特幣事件。Bakkt被其創造者吹捧為加密行業的游戲規則改變者。該公司大肆宣傳,稱推出實物結算的比特幣期貨合約,是一種革命性的產品.
1900/1/1 0:00:00作者|浮生若夢 出品|白話區塊鏈 比特幣近期的利好消息就是減半,很多人都說比特幣減半后的價格必然會有一波上漲.
1900/1/1 0:00:00文:霆鈞 10月24日,中共中央局就區塊鏈技術發展現狀和趨勢進行第十八次集體學習,核心主旨是:把區塊鏈作為核心技術自主創新重要突破口,加快推動區塊鏈技術和產業創新發展.
1900/1/1 0:00:00加密貨幣自誕生以來,就一直沒有擺脫“不穩定”的定位。而對于加密貨幣價格的預測,在過去幾年時間里也一直是一項幾乎不可能完成的任務.
1900/1/1 0:00:00