BTC/HKD-2.31%
ETH/HKD-3.46%
LTC/HKD-6.28%
ADA/HKD-4.06%
SOL/HKD-4.61%
XRP/HKD-3.29% 
8月26日,由工業和信息化部信息中心、福建省工業和信息化廳聯合舉辦的第七屆“創客中國”區塊鏈中小企業創新創業大賽頒獎典禮在福建隆重舉行。這是全國區塊鏈優秀企業、項目、團隊、個人區塊鏈創新成果的一次全面展示,將積極推動區塊鏈產業的創新發展,賦能實體產業經濟數字化轉型。
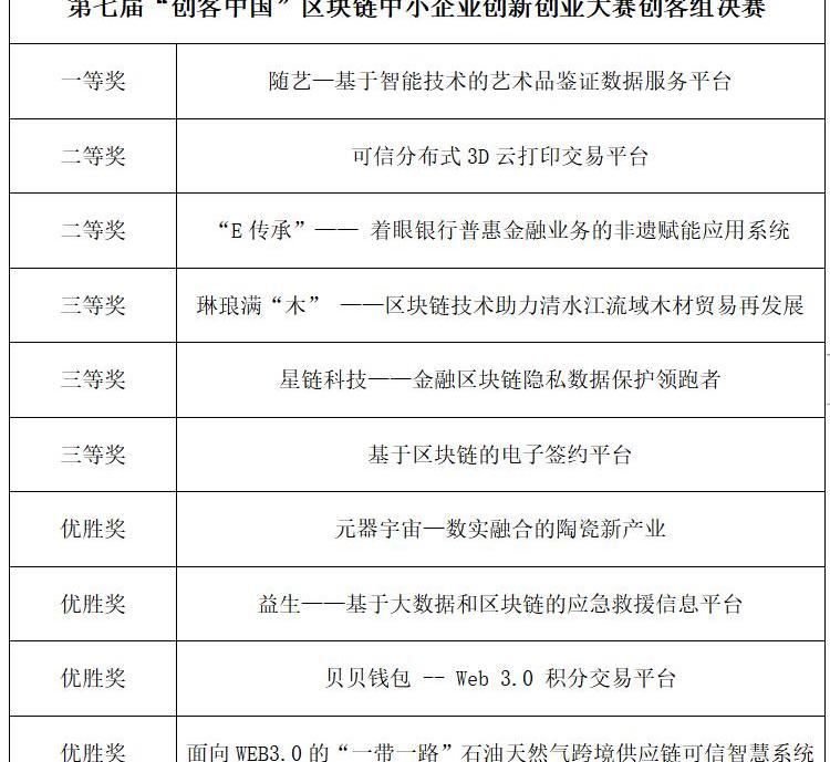
“創客中國”大賽是在全國具有廣泛影響力的大型“國家級”賽事,已連續成功舉辦六屆。本次大賽以“鏈創新勢智賦產業”為主題,聚焦區塊鏈專題賽道,匯聚了來自全國二十多各個省市的400余支參賽隊伍,覆蓋存證溯源、數字藝術、存儲加密、碳中和等區塊鏈熱門領域。歷經初賽、復賽、決賽,最終角逐出全國總決賽一、二、三等獎和優勝獎。《海峽鏈:下一代區塊鏈技術服務平臺》、《隨藝:基于智能技術的藝術品鑒證數據服務平臺》分別獲得大賽企業組和創客組冠軍。

Mantle Network發起設立生態基金的提案,擬在3年內籌集2億美元資金池:7月10日消息,Mantle Network發起MIP-24:Mantle生態基金提案,請求社區授權Mantle Treasury提供1億美元設立Mantle生態基金、成立Mantal生態基金投資委員會、以及來自Mantle Treasury的1000萬枚USDC首次募集資金。目前,該提案支持率為99.92%,將于7月15日18:30結束。該提案旨在通過Mantle生態基金與戰略風險合作伙伴的努力,在未來3年內在Mantle生態系統中籌集2億美元資金池。這2億美元資金池由Mantle Treasury和Strategy Venture Partners與Mantle生態基金共同投資時的外部匹配資本組成。生態基金的主要目標是支持創始人與協議技術伙伴在Mantle生態內建設、推動Mantle Network在開發者和DApp中的采用、激勵戰略風險合作伙伴對Mantle生態的支持與投資等。[2023/7/10 10:45:35]
工業和信息化部網絡安全產業發展中心主任付京波代表主辦方向所有關心支持中小企業發展和參與創客中國大賽的各界朋友表示衷心的感謝!他在致辭中說,中小企業是我國經濟發展的主力軍,促進就業的主渠道,產業鏈、供應鏈穩定的重要基礎。習近平總書記高度重視中小企業發展,強調我國中小企業有靈氣、有活力,中小企業能辦大事,要支持中小企業創新發展。國務院多次召開常務會議,部署對受疫情沖擊的中小微企業實施一攬子紓困幫扶政策,同步引導中小企業數字化轉型,智能化發展。而作為發展數字經濟的重要底層支撐技術,區塊鏈技術在推動數字化產業、健全數字經濟治理體系,強化數字經濟安全體系中發揮了重要作用。習近平總書記指出,要把區塊鏈作為核心技術和自主創新的重要出口,加快推動區塊鏈技術和產業創新發展。作為數字中國的發軔地,福建省區塊鏈產業起步較早,上下游近200家企業形成了基礎支撐產業到技術與服務,再到融合應用創新產業鏈,營造規模在全國處于第二梯隊的領先位置。本次大賽的專題賽在福建舉辦,突顯了福建省和福州市推動區塊鏈技術應用和產業發展的決心。他表示,下一步,工業和信息化部網絡安全產業發展中心將與各級政府一道,推動設立培優區塊鏈特色產業園區,聯合專業化服務機構和創新服務載體,為參賽企業和創客團隊提供全鏈條基礎服務和區塊鏈技術創新公共服務,通過技術合作,供需對接,產融協同等方式,努力促進賽事成果轉化,項目落地孵化,共同培育集聚一批區塊鏈專精特新企業,打造區塊鏈發展的先導區,中小企業區塊鏈特色產業集群。并將聯合產業主管部門和地方政府,探索建設以國產密碼技術為核心的安全區塊鏈應用創新中心和公共服務平臺,服務保障企業安全應用區塊鏈產品和技術,共同筑牢數字經濟的安全底座。
開發人員:a16z Crypto鏈上隱私投票系統Cicada“尚未對高風險現實世界用例做好準備”:5月28日消息,a16z Crypto本周宣布開源鏈上隱私投票系統Cicada,旨在以太坊區塊鏈上利用時間同步問題(time-lock puzzle)和零知識證明實現鏈上隱私投票,保證最小化信任假設。
a16z Crypto開發人員Michael Zhu在社交媒體表示,Cicada現有的鏈上投票功能“尚未對高風險現實世界用例做好準備”,同時引用以太坊聯合創始人Vitalik Buterin關于區塊鏈投票的文章稱“區塊鏈投票在不知情的人中被高估,但在知情人中被低估”,不過Michael Zhu認為相關問題未來可以得到解決。[2023/5/28 9:46:57]

福建省工信廳副廳長郭學軍表示,福建省委省政府高度重視區塊鏈產業發展,專項出臺了相關政策,大力推動構建福建區塊鏈產業生態體系,打造東南沿海區塊鏈產業發展新高地。今年在福建組織區塊鏈創新創業專題賽,成功吸引全國400余支優秀團隊參加,聯動全國30余個區塊鏈行業協會,發掘和培育一批小項目。引導廣大中小企業邁向專業化、精細化、特色化發展之路,不斷催生新產品,新模式,新業態。真誠希望大賽的優秀項目、企業和團隊能夠選擇福建,落戶福建,我們將竭誠提供交流展示、產融對接、項目孵化等配套政策服務。
韓國游戲發行商Neowiz推出1000萬美元的Polygon游戲加速器:金色財經報道,韓國游戲開發商Neowiz希望通過其加密子公司intela X新的1000萬美元游戲加速器,為Polygon上的下一代Web3游戲提供資金。據了解,Intella X是由Polygon與Neowiz合作推出的,今年早些時候,Intella X從Polygon Labs、Animoca Brands、Magic Eden和WeMix等投資者那里籌集1200萬美元。[2023/5/3 14:40:26]


中國電子技術標準化研究院研究室李鳴主任受邀為大賽做整體點評。他表示本屆賽事在諸多方面取得了顯著的突破。一是在新領域、新模式上的突破,本屆賽事覆蓋了非遺、低碳、新能源汽車、家居等領域,積極呼應了當前數字經濟的新趨勢。二是與應用深度融合,在基建、工程、知識產權、貿易等領域得到了深度的應用,基本解決了區塊鏈和業務分離的問題。三是技術平臺更完善,尤其是海峽鏈包含核心鏈、開放共識鏈和開放許可鏈的“一核雙鏈”的設計,提出了區塊鏈底層平臺發展的新思路。四是與信息技術的集成,融合了云計算、互聯網設備、人工智能、機器人分析、分布式存儲、大數據等技術,完善了整個技術體系架構。
a16z crypto任命Jason Rosenthal為運營合伙人:金色財經報道,風險投資公司 a16z crypto 宣布任命 Jason Rosenthal 為運營合伙人 ,Jason Rosenthal 最近負責 Google 大部分面向消費者的訂閱服務,以在其產品組合中提供領導指導。
Rosenthal 與這家風險投資公司有著長期的聯系,創始人本霍洛維茨曾在 1990 年代培訓他在 Netscape 擔任項目經理。[2023/4/4 13:43:31]
此外,他還特別為參賽團隊提出幾點建議。一是在繼續創新的同時要符合監管的要求,要完成中央網信辦的備案,同時符合所在金融或者能源行業的行業規范。二是在產業應用創新的同時可以加強區塊鏈原生應用的創新,積極關注區塊鏈與數字文創、元宇宙等方向的發展。三是加強與新一代信息技術的深度融合,與新一代信息技術的融合不是間斷的技術的堆砌,而是技術架構的整合,甚至是數字科技融合的操作系統。四是積極推動多方生態合作,區塊鏈是解決多方可信協作的問題,需要加強與其他相關方的融合,最大化釋放區塊鏈的價值。
DeFi開發平臺DX25 Labs完成75萬美元種子輪融資:金色財經報道,DeFi開發平臺DX25 Labs完成75萬美元種子輪融資。據悉,DX25 Labs是總部位于瑞士的Web3風險投資公司Tacans AG的DeFi開發部門,該團隊推出了一個基于Multivers X區塊鏈的去中心化交易所,準備在2023年第二季度推出其公共測試網。[2023/3/5 12:43:22]

此次大賽,無論是企業組還是創客組都充分展現了“信仰創新、匠心創造、樂于分享”的創客精神。海峽鏈、可信分布式云打印、數字非遺區塊鏈應用、基建全鏈路數字化、區塊鏈綠碳數字底座……一大批優秀的區塊鏈項目在大賽中脫穎而出,區塊鏈正在從單純科技概念,快速走向多元化實踐落地,充分展現數字經濟未來的美好前景。

大賽承辦方之一、熵鏈科技有限公司創始人陳意斌在接受記者采訪時興奮的表示,作為一家快速發展中的區塊鏈企業,與政府、企業、協會、研究機構一起共同承辦本次大賽,是一次非常難得的學習和成長的機會。這次大賽為我們這些區塊鏈中小科技企業注入了強大的信心和生命力,我們一定要在區塊鏈這條賽道上勇往直前,砥礪前行。

為加大弘揚“創客精神”,堅定中小企業的信心,激發創新創業的熱情,本次大賽全國首發“創客俠”專屬數字藝術紀念品,大賽創客組參賽選手、齊魯工業大學BlockLab團隊成員王子良激動的表示,“創客俠”正是我們大學生創業者的真實寫照,充滿創意激情和活力,我們一定要充分利用好大賽提供的平臺,積極優化項目,力爭早日實現落地。
福建省創新研究院張云峰副院長、福建省企業與企業家聯合會劉捷明會長、福建省數字福建建設領導小組辦公室陳同彩副主任、中國電子技術標準化研究院研究室李鳴主任、中國計算機學會區塊鏈專委會斯雪明主任,海峽兩岸法學交流促進會副會長、北京培黎職業學院魏群總督學,福州市工業和信息化局林端雄副局長,福州高新技術產業開發區管理委員會林翔副主任,河北金融學院區塊鏈中心常務主任趙永新教授,北京東方華值私募基金管理有限公司合伙人林飛,福建省區塊鏈協會陳意斌會長等嘉賓和來自福州市、漳州市、三明市、龍巖市、寧德市等各地市工信局、平潭綜合試驗區經濟發展局、各區塊鏈企業代表及線上超過50萬人次等觀眾共同參加和見證了大賽頒獎典禮。至此,第七屆“創客中國”區塊鏈中小企業創新創業大賽圓滿收官。



最稀有的矮胖企鵝NFT已售出約650,000美元,這是該系列復蘇的最高終身銷售額。上周,矮胖企鵝的底價也上漲了約69%.
1900/1/1 0:00:00原文標題:《a16z聯合創始人:舊互聯網的原罪是不能建立金融》撰文:ShekarRamaswamy 編譯:RR 來源:老雅痞 Web3領域的活動層出不窮:項目的啟動、項目的失敗、兩個擁有5萬粉絲.
1900/1/1 0:00:00????工欲善其事,必先利其器。????人們常說,在交易市場中,紀律和心態控制重于一切。然而,筆者卻要說,這一切的前提是必須有一套完善、經過市場考驗的交易系統,否則,就是空談.
1900/1/1 0:00:00三、Findora與現有隱私系統之間的技術對比Zcash以及Monero等,作為早期不具備可編程性的隱私生態,目前已經不具備該領域的競爭力.
1900/1/1 0:00:00恭喜8月18日我的免費課程《洞察市場》,逃頂成功!!!!!大家可以在APP—。收益第一個就是我的專屬課程!!?小牛APP:https://m.cryptopal.live/downloads/.
1900/1/1 0:00:00畢竟,一些最受歡迎的時尚品牌對NFT的炒作可能不會很快消失。領先的運動服裝公司——耐克——今年的NFT銷售額超過了許多知名品牌.
1900/1/1 0:00:00