BTC/HKD-0.54%
ETH/HKD-0.75%
LTC/HKD+0.05%
ADA/HKD-0.31%
SOL/HKD-0.27%
XRP/HKD-0.54%引言
隨著信息時代的到來,信息呈現出了爆發式的增長,同時信息數據也成為了具有重要價值的資源之一,信息存儲的安全性也變得越來越重要。如今全球大部分的信息存儲市場主要由亞馬遜、谷歌、Facebook,蘋果和微軟這些傳統存儲市場中的巨頭機構掌控。但在傳統的存儲市場中,常常會發生個人信息泄漏的情況,數據存儲的成本昂貴且安全性不足使得用戶開始將目光投向了正在穩步發展的去中心化分布式存儲賽道。
一、去中心化分布式存儲發展現狀與項目介紹
1-1?去中心化分布式存儲發展現狀
在如今的智能時代,人們對數據存儲的需求有著很大的市場空間。如今的信息大多存儲在亞馬遜、阿里、谷歌等巨頭機構當中,但是中心化的存儲也出現了各種各樣的問題,除了租金昂貴外,首當其沖的問題就是信息泄漏,用戶的個人信息經常被泄漏。而去中心化存儲賽道恰好可以解決此類問題。
與傳統市場不同,去中心化存儲引用了區塊鏈的技術,具有匿名性與不可篡改性,對于用戶而言具有很強的安全性。去中心化存儲通過分布式存儲技術將存儲文件達成碎片分別存儲在不同的磁盤空間上,成為了分布式技術更好落地的基礎設施之一。相信去中心化分布式存儲項目一旦落地,將快速彌補中心化存儲市場中的不足之處。
去中心化分布式存儲賽道在區塊鏈的生態中也是必不可少的基礎設施,如今加密資產行業中很多的生態并未做到真正的去中心化,不少項目的網頁前端依舊托管在中心化的第三方,以太坊上擁有龐大Dapp生態的數據還要靠中心化的設施進行存儲。也正因為如此,去中心化分布式存儲受到了大家的青睞。
雖然如今去中心化分布式存儲市場的熱度一直居高不下,但是真正做到落地的項目卻寥寥無幾,操作流程更是復雜難懂,再加上行業“龍頭”Filecoin與IPFS的脫節現狀,使得很多人開始懷疑去中心化分布式存儲賽道的可行性。
在如今的加密行業中,“落地為王”漸漸代替了“技術為重”的地位,區塊鏈項目紛紛加快應用落地的腳步,分布式存儲賽道更是如此。去中心化分布式存儲賽道的應用落地到底可不可行呢?一起來看一下吧。
1-2?去中心化分布式存儲代表項目
以下是在20個項目中挑選出的幾個代表項目,此為簡單介紹,具體應用案例見第2節。
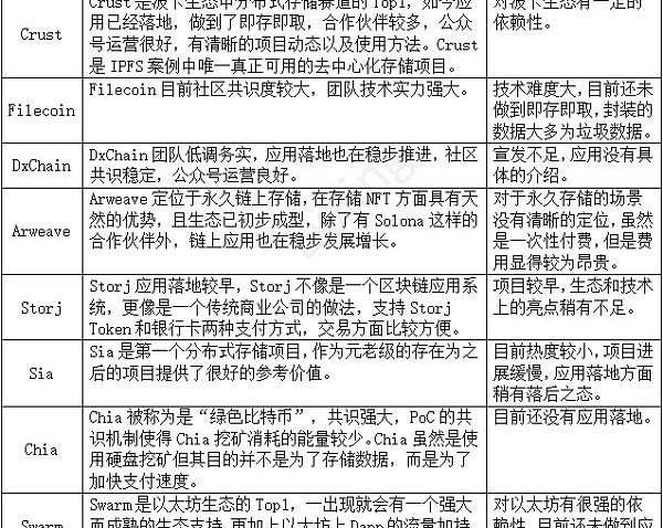
1-2-1?Crust
Crust是一個激勵去中心化云服務的應用型公鏈,也是實現了去中心化存儲的激勵層協議,適配包括IPFS在內的多種存儲層協議,并對應用層提供支持。Crust主要的應用場景分別是:去中心化網站和Dapp的部署、點對點內容分發網絡以及鏈下數據存儲解決NFT的痛點。
Crust的信息公布方面做的很好,透明度較高,可以很輕易的尋找出應用落地案例的支撐數據,如今Crust更是做到了即存即取。當然做為波卡生態中的“Filecoin”,波卡生態的發展對Crust也有著一定的影響,在波卡生態中,Crust已經和很多項目達成合作,相信在平行鏈和跨鏈信息協議成熟之后,Crust在波卡生態內的存儲落地將會更加順利。除波卡生態以外,Crust也同許多知名區塊鏈項目Uniswap,Sushiswap,Compound,MakerDAO,Chainlink等達成了合作,同時在傳統存儲應用方面也有不少項目落地。
1-2-2?Filecoin
Filecoin是一個存儲文件的點對點網絡,具有內置的經濟激勵機制,可以確保安全可靠的存儲文件,Filecoin建立在IPFS之上,以創建用于長期存儲的分布式存儲市場。Filecoin是運行在IPFS的激勵層,并且基于IPFS底層協議創建了一個去中心化的存儲網絡,將云存儲市場變成了一個算法市場,本身具有很大的優勢,但是現在Filecoin挖礦,封裝的基本上都是無用數據,離真正的落地使用還差一個高TPS公鏈的出現。
Filecoin的生態發展過程算是比較漫長的,雖然目前已經有了應用案例,但是目前還沒有與Crust一樣做到即存即取,所以Filecoin的應用生態還有很長的一段路要走。
星際聯盟CEO范國連:分布式存儲協議將改變人類數據的存儲方式:4月25日,由星際聯盟主辦的2021分布式存儲生態峰會在上海隆重舉辦。“面對數據存儲萬億級市場,我們該如何選擇優質綜合服務商?”星際聯盟CEO范國連以此為主題,發表了精彩的演講。
范國連為大家講解了當前參與分布式存儲生態領域的幾類公司,以及選擇優質綜合服務商的六大標準:技術、價格、市場、戰略、團隊規范以及強大的后方支持。他為大家詳細分析了這六大標準。收益及合作的長久性,取決于戰略的長遠性;戰略與眼光取決于創始團隊的基因;扎實的技術實力,如封裝速度、出塊優化、集群穩定性等則是硬實力的象征。而營銷能力則決定市場占有率,單T性價比則是吸引用戶的直接要素。
通過范國連的深度分析,可以看到星際聯盟作為業內領先的分布式存儲綜合服務商,具有遙遙領先的行業優勢。此外,范國連還向大家介紹了星際聯盟的產品與合作方案,包括C端中小客戶合作方案以及B端大客戶合作方案。
分布式存儲協議將改變人類數據的存儲方式,星際文件系統將改變區塊鏈的獲取區塊獎勵方式。范國連表示,選擇大于努力,選擇一家優質的服務商是至關重要的。星際聯盟堅持“匠心品質·洞見未來”的產品理念,為構建信息和諧的行業生態而努力,持續為客戶創造價值,期待與大家一起共創美好未來。[2021/4/25 20:56:27]
1-2-3?DxChain
DxChain是一個以計算為中心的分布式大數據存儲和計算網絡。DxChain做為一個公鏈,旨在設計一個可以解決去中心化環境中大數據計算問題的平臺。DxChain獨創了存儲側鏈、計算側鏈以及主鏈“三鏈合一”的架構設計,為數據擁有者提供具有安全和隱私保護的分布式大數據存儲,并能通過運行機器學習算法,實現大數據的價值挖掘和商業交換。
該項目較為低調,但是在認真的做技術與生態,實力不容小覷。社群內的共識度也很好,DxChain不僅僅有了自己的App,生態合作也是朝著項目起初的目標慢慢前進,潛力還是不錯的。
1-2-4?Arweave
按照官網介紹,Arweave是一個永遠不會丟失數據的共有硬盤,允許無限期地記住和保存有價值的信息、應用程序和歷史。通過保存歷史,它可以防止其他人改寫歷史。目前基于Arweave協議創建的應用類別包括內容分發平臺、社交平臺、文件存儲解決方案等各個領域,應用數量突破250個。永久存儲的數據消費較為昂貴。
Arweave與Filecoin不同,Filecoin致力于服務大企業的存儲數據,而Arweave認為目前網絡中有95%的數據在20年后就會丟失,所以它致力于永久儲存,用戶范圍較廣。Arweave鏈上出現了越來越多的應用,一個接近完整的生態開始顯示出來。但是,不經挑選所有的數據都進行永久存儲應該也算是一種資源的浪費,那么什么樣的場景值得去永久存儲是Arweave應該需要考慮的問題。
1-2-5?Storj
Storj在存儲類項目中落地較早,Storj不像是一個區塊鏈應用系統,更像是一個傳統商業公司的做法,所以Storj對標的是目前最大的存儲服務提供者AmazonS3,Storj與S3不同地方主要在于:Storj存儲數據的物理層不是在自家電腦上,而是通過激勵引入礦工參與,貢獻閑置的硬盤和帶寬,獲得StorjToken獎勵。
Storj借助于一系列手段如SLA等方式,加上礦工節點網絡的增長,Storj目前在穩定性、可用性上的表現都很不錯,提供了一種可供商業級應用落地使用的方式。用戶可以通過Storj實驗室所創建的交易市場購買存儲空間服務,支持StorjToken和銀行卡兩種支付方式,交易市場提供了兼容S3的數據接口,方便開發者接入。用戶如果采用銀行卡支付,那么目前還不需要從市場上回購StorjToken,因為發送給礦工的StorjToken將來自于團隊自身所持有的Token部分。整體而言,Storj在商業級應用落地前景方面占有很大的優勢。
1-2-6?Sia
奧拓電子:奧拓存證鏈將為金融機構、政府等提供更安全高效的分布式存儲服務:奧拓電子(002587.SZ)回復投資者提問表示,奧拓金融信息服務鏈是奧拓電子與MOAC科技合作研發的基于區塊鏈技術和IPFS(InterPlanetary File System,星際文件系統)的支持金融行業應用專有鏈,計劃推出的第一個應用服務是基于分布式電子存證解決方案產品——奧拓存證鏈(AEC),該產品可以為金融機構、政府及企業提供更安全、更高效的分布式存儲服務。奧拓存證鏈(AEC)還為客戶及第三方合作機構開放平臺接口,提供基于存證鏈的存儲及智能履約服務。(互動易)[2020/4/28]
Sia是首個分布式存儲項目,目前Sia支持視頻流文件的存儲。將影視作品進行分享,如今的中心化存儲方案有百度網盤、mega、rayfile等經常會因為監管,資源被封。而去中心化的方案BT、電驢中非熱門資源也會出現沒有資源可下載的情況。sia似乎剛好能很好的解決這個問題,資源付費后不會下線,并且加密后別人也不容易破解,下載速度預測也會比較好。
1-2-7?Chia
近期號稱“綠色比特幣”的Chia異常火爆,傳統意義的存儲是在硬盤上,然而Chia是用人們認為可用作存儲的閑置硬盤空間進行挖礦,即硬盤挖礦,Chia所用的共識機制是容量證明,也被稱為空間證明。PoC是PoW共識機制的升級版,通過數據預生成后檢索的算法,使得整個系統速度更快。
因為Chia的硬盤挖礦方式,所以常常被認為是分布式存儲的項目,但是它旨在成為全球通用型數字資產,硬盤的作用和其他項目不一樣。Chia在5月4日上所之前便帶動了硬盤挖礦的火爆,甚至由于硬盤供應量被央視點名,可見共識度的強大,但是目前Chia還沒有應用落地,計劃未來做支付和錢包等。
1-2-8?Swarm
Swarm作為以太坊項目官方的一部分,主要是由以太坊基金會領投和開發,允許礦池存儲、帶寬和算力資源來支持基于以太坊網絡的應用。從一開始,它就被認為是與以太坊和Whisper一起,定義了Web3.0組件的三大支柱之一。Swarm的長期愿景是成為重新分散的Internet的操作系統。它將為數據的供應鏈經濟性提供可擴展且可自我維持的基礎架構。
二、去中心化分布式存儲項目應用案例展示
2-1?Crust部分案例展示
2-1-1?Crust為以太坊De-Fi巨頭Uniswap提供自動化IPFSPin/Host服務
Uniswap是什么
Uniswap是以太坊上的DeFi龍頭項目,開創了AMM模式的先河,運行以來周交易量可達到100億美元量級。Uniswap不僅跟傳統的加密資產交易平臺不同,也和普通的去中心化Token交易平臺不同,Uniswap所有充提、交易動作都是由以太坊智能合約實現的,因此用戶的資產安全可以得到絕對的保障。
Uniswap的托管問題
用戶在使用Uniswap時,需要通過網頁瀏覽器訪問Uniswap的DAPP界面,這個DAPP界面是需要由中心化機構進行托管,如下圖所示:用戶需要通過訪問app.uniswap.org來使用Uniswap,其本質是用戶下載了Uniswap交易平臺功能的前端代碼并在自己的瀏覽器中執行。

圖片來源:Uniswap官網
Crust如何解決Uniswap托管環節帶來的“依賴中心化”問題?
Uniswap將其前端代碼托管到IPFS網絡,這樣用戶在使用前端界面的時候實際上是就近從IPFS節點獲取了前端代碼,使得整個托管過程是分布式的、去中心化的,無法被某個中間機構所操控。其中,Crust為Uniswap打造了實現IPFSPin的自動化Workflow,以GitHubAction形式體現,并被Uniswap集成到其releaseworkflow中。
監管沙箱新進展:分布式技術方案可能進入 發幣類區塊鏈企業進入無望:北京市地方金融監督管理局官網3月27日發布《關于征集北京市金融科技創新監管試點創新應用項目(第二期)的公告》,對第二期項目征集要求進行了調整。知情人士透露,金融監管沙箱主要面向未來的一些新業務,強調技術創新和風險可控,因此過去已經運行且已出現風險事件的項目,如P2P網貸等,將不再被納入監管沙箱試點;而在區塊鏈方面,則應分開來看,如果申報項目是一種分布式技術方案,則有可能進入,但如果是類似發幣的項目,肯定是不被納入。(北京商報)[2020/3/29]
IPFSPinAction的基本作用:每當Uniswap發布了新的前端版本,Action就會自動將新版本Pin到IPFS網絡中,并在CrustDSM下存儲訂單,最終會有超過100個遍布全球的IPFS/Crust節點保存前端代碼,Uniswap用戶在使用時就近從IPFS/Crust節點處獲取代碼的內容。如此一來,有效的解決了Uniswap托管環節帶來的“依賴中心化”問題。Crust為Uniswap提供的服務也可以通過構建GitHubAPP的形式實現工作流的標準化定義,并復制到其他網頁或DAPP的托管工作流中。
2-1-2?Crust生態項目Decoo幫助奶牛快傳打造“分布式云”版本快傳產品
奶牛快傳是什么
奶牛快傳是一家提供簡易文件傳輸與短期存儲服務的產品。其無需登錄即可完成文件上傳下載并且上傳下載永不限速,具有3T超大容量網盤空間,最大可支持20GB大文件傳輸,用戶也可以選擇免費Plan或收費Plan來適配自身需求。目前,奶牛快傳已有4000萬+的全球用戶。

圖片來源:奶牛快傳官網
Decoo是什么
在分布式存儲領域中,沒有一系列的基礎設施、中間件和工具性支持,用戶是無法直接使用IPFS和Crust這樣的協議的,而Decoo的作用,就是在技術上、產品上去填補中間的空白。Decoo與CrustNetwork同屬于DCF孵化項目,其中CrustNetwork是實現分布式云存儲的區塊鏈激勵層協議,而做為Crust生態伙伴的Decoo則提供了基于協議層的服務和技術解決方案。通過這兩項技術的緊密結合,Decoo構建了一種更可靠、更安全、更高效、更低成本、更低使用門檻的分布式云存儲服務。
Decoo的方案在經濟層面存在支持存儲應用的可行性
奶牛快傳實質上是一個面向C端用戶的Web端應用,需要建立存儲服務器體系并保證長期不間斷的可用性。但是奶牛快傳在解決用戶文件存儲方面并沒有自行維護大量的物理服務器,而是使用了云廠商的云存儲服務。也正是因為這個原因,奶牛快傳有意聯合Decoo打造一個基于“分布式云”版本的奶牛快傳。

圖片來源:奶牛快傳官網
上圖是一個Demo版本的“分布式云”奶牛快傳。在Demo版本中,Decoo向奶牛快傳提供了可通過HTTP調用的PinAPI,用戶可直接在Web端的應用入口上傳文件,并將文件通過HTTP傳輸至Decoo的IPFS節點。在后臺,這些文件還會在CrustDSM下單,并獲得數量充足的備份。而在整個過程中,基于Decoo提供的這套服務將成本下降到了傳統云服務的20%左右,因此證明Decoo的方案在經濟層面存在支持存儲應用的可行性。
“分布式云版本的快傳”是如何使用的?
Decoo與奶牛快傳的產品正在開發中,所以目前只能通過Decoo官網首頁decoo.io的一個“小裝置”來體驗“分布式云版本的快傳”是如何使用的。下圖中首頁的“AddFile”允許用戶上傳本地文件到IPFS。
分布式系統專家安德烈亞斯·安東諾普洛斯:不希望數字貨幣交易所使用閃電網絡:安東諾普洛斯表示自己并不期望Coinbase這些在監管框架下的數字貨幣交易所運行閃電網絡。另外,他還認為閃電網絡存在偽閃電網絡交易和真實性不足等問題。[2018/1/28]

圖片來源:奶牛快傳官網
如下圖所示,選擇一張圖片上傳后,Decoo會向用戶返回一個文件CID。CID是文件在IPFS網絡中經由文件內容哈希后所得的唯一身份標識符,可驗證CID與文件數據本身的對應關系。對于一份文件來說,CID是永久不變的身份標識。最后點擊CID,用戶就可以瀏覽文件信息或下載文件,也可以通過Decoo的IPFS公共網關ipfs.decoo.io來訪問該文件。

圖片來源:奶牛快傳官網
2-1-3?Crust為NFT項目提供數據鏈下存儲方案
NFT的痛點
NFT的應用涉及大量內容的存儲需求。雖然NFTToken可以通過以太坊ECR-721與ERC-1155協議實現,但是NFTToken所承載的資產信息并不一定能夠在區塊鏈上存儲并與NFT進行關聯。當前的存儲解決方案是將它們存儲在傳統的中心化服務器上,但這相對來說存在安全隱患。如果服務器出現宕機或者故障,或者服務器停止運營,則帶有價值的NFT圖片、視頻和其他內容就會丟失,這對于NFT持有者而言將會造成巨大的損失。
如何解決痛點?
Crust為NFT創造者或管理者提供了一個簡易的API工具,使得用戶可以在創建NFT時,所承載的數字藝術品就會上傳到IPFS保存,同時將產生的CID記錄在NFTToken的信息中。通過IPFSPin服務,數字藝術品將以若干備份被存儲在IPFS網絡上,并且可通過CID在全球任意地點訪問到數字藝術品的內容。由于Crust生態項目Decoo也提供了公共的IPFSGateway,因此用戶可以直接通過Decoo提供的Gateway來管理數字藝術品內容。
簡單來說,最好的方案仍是通過IPFS+Crust來解決數字藝術品在互聯網上的安全保存和獲取性問題,不僅能確保NFT數據的安全性和連續性,而且與中心化服務器相比,成本更低,且服務器永不宕機。
2-1-4?Crust生態項目Socbay
Socbay試圖創建一個去中心化存儲的視頻瀏覽網站,其所有的視頻文件均通過Crust存儲在IPFS上,供人免費瀏覽觀看。目前正在最后的測試階段,各項功能正逐步開放。

2-2?Filecoin部分案例展示
2-2-1?Arbol
Arbol是一個軟件平臺,以低成本的方式將終端用戶連接至創新的氣候風險管理解決方案。Arbol結合了大數據、機器學習和智能合約技術,徹底顛覆了傳統的氣候風險對沖方式,為終端用戶進行自動和快速理賠,挽回氣候災害給他們帶來的經濟損失。
為了構建處理合同的數據索引,Arbol團隊匯集并標準化了數十億個數據文件,這些數據文件包括數十年的天氣信息所有這些數據都存儲在IPFS上。IPFS對于Arbol的服務模型至關重要,因為它的內容尋址體系結構提供了內在的可驗證性和一個分散的數據交付模型,它有助于Arbol每天對大量數據進行整合、同步并分發。
2-2-2?Audius
Audius是一家基于區塊鏈的多中心化音樂共享平臺,旨在去除音樂流服務的中間環節和額外費用,讓藝術家直接拿到自己作品應有的收入份額。具體來說,該平臺的用戶可以花錢來購買AudiusToken,也可以通過收看廣告來賺取Token。當用戶從音樂庫中聽歌時,區塊鏈錢包就會自動用Token付錢,價格不到一美分。其中,大約有85%的收益,是藝術家自己所得,剩下部分由歌曲提供方以及軟件開發人員所得。而當下行業中其它一些流媒體音樂服務商,只能為藝術家提供70%的收入份額。
英國科技發展部門投資2660萬美元 吸引分布式賬本項目:英國科技發展部門Innovate UK將在新興技術行業的投資翻倍,高達2660萬美元。該非政府部門的公共辦公室表示投資金額將流向任何有前景的新技術,其中包括分布式帳本項目。項目方必須滿足以下申請條件:1.目前成本為3.5萬英鎊;2.已建成3個月或以上;3.能至少運營3年,成本控制在2百萬英鎊以內。滿足條件的項目方可在2018年3月29日前發起申請。[2018/1/24]
Audius要創建一個用戶擁有和操作的平臺,關鍵是要有一個分布式云存儲網絡作為系統的基礎,能夠以去中心化的方式為他們的內容流媒體網絡路由和尋址大量內容。其使用IPFS作為核心去中心化存儲組件,讓每個人都可以自由分享、盈利和收聽任何音頻。
2-2-3?Fleek
Fleek是一個用于托管、存儲和傳遞文件并開發應用程序的分散式網絡。作為互聯網的下一代,去中心化網絡在數據自治、災難和審查彈性、性能和速度方面提供了巨大的進步,但對于那些還不熟悉它的人來說,使用或構建去中心化的網站可能會因為操作繁瑣且困難而耗費大量的時間。Fleek的使命就是是加快去中心化網站的采用,使每個人,從專注的開發者到日常互聯網用戶,都可以更容易地創建應用程序并且以去中心化的模式存儲文件。
Fleek的產品和服務組合大部分建立在IPFS、Textile和Filecoin上,并通過FleekEdge部署了基礎架構,將IPFS的分布式對等數據共享協議與邊緣計算相結合,從而創建了異常快速和可靠的解決方案分布式網絡。在FleekEdge上,數據和信息在地理位置上接近用戶請求的位置進行處理和存儲,從而減少了實時數據應用程序的延遲時間,提高了點對點交互的性能和速度。Fleek為希望在分散網絡上托管,共享或構建內容的任何人創建一個簡化的工作流程。Fleek提供了自己的公共IPFS網關,這意味著開發人員無需構建自己的服務即可為其用戶提供服務。有了Fleek,任何人都可以使用IPFS加入去中心化的網絡。
2-3?DxChain部分案例展示
2-3-1?駱駝返利商城
駱駝返利商城是什么?
“駱駝返利商城”是DxChain創建的一個App,其中與淘寶、京東以及拼多多都有合作,通過“駱駝返利商城”去淘寶購物可以得到DxChain的TokenDx。不過通過返利得到的Dx積分目前還沒有相應的技術對接到交易平臺。
駱駝返利商城測評
駱駝返利商城App與平常所用的App并沒有太大的不同,頁面中會有淘寶、京東、拼多多等選項供用戶進行選擇,無論是使用方式還是頁面設計都很符合現在用戶的使用習慣。但是里面的東西對比京東以及淘寶的價格,會存在起步價偏貴的情況。

駱駝返利商城App頁面展示?數據來源:駱駝返利商城App
駱駝返利商城App數據展示
下圖為駱駝返利商城的下載數據,目前App版本已更新至2.0.8,在騰訊應用寶中即可下載,下載量達100萬次,評分高達5.0分。

數據來源:騰訊應用寶
2-3-2?DxChain與SWFTBlockchain的合作
SWFTBlockchain是什么
SWFTBlockchain是DEX/CEX鏈上/鏈下聚合閃兌平臺,2017年成立,已支持200多種幣,30多條公鏈,是享譽全球的簡捷跨鏈閃兌平臺。并為火幣錢包、麥子錢包、TokenPocket、Ellipal、SwapZone、Hoo錢包等近30個頭部錢包以及DEX閃兌平臺通過API提供后端閃兌服務。
DxChain與SWFTBlockchain合作的優勢
DxChain登陸SWFTBlockchain平臺后將開通DX閃兌、紅包、支付和轉賬等功能,如此一來DxChain將新增近200多個交易對,可以與300多個幣種進行兩兩兌換。除此之外,還可以將DX紅包轉發到微信、朋友圈、電報、Twitter等任何媒體平臺,甚至可以使用DX進行收付款,使DX分布式商業的理念能夠應用到實處。

頁面來源:SWFTBlockchain官網
2-4?Arweave部分案例展示
2-4-1?Mirror.xyz
Mirror.xyz是什么
Mirror.xyz是一種內容發布產品,構建了一種所有權經濟模式,這個經濟模式結合了DAO、Web3、NFT,為內容創作者提供一套眾籌工具集,解決創作者盈利低下,無法通過內容的價值變現難題,早期投資者也有機會掙取內容在未來的收益。
如何使用Arweave
Mirror通過Arweave實現了數據的永久存儲,包括創作者發布的內容及其所有相關更改、驗證作者身份真實性所需的所有信息。Arweave不僅提供永久性的數據存儲功能,而且只需在第一次上傳時支付一次費用。
2-4-2永久檔案庫PermanentArchives
永久檔案館致力于抓取Arweave永久網絡中重要的和歷史信息。首個數據集存儲于2021年1月,存儲的內容是發生在2021年1月6日的美國國會大廈騷亂事件,包含12GB來自Twitter、Facebook和Twitch平臺的圖片、視頻和流媒體資料。可通過訪問進入app.ardrive.io,并附加以下驅動ID「afa4f6e1–2401–46e1-ae2e-0d84926394e9」訪問該內容。

頁面來源:app.ardrive.io
2-4-3?Decent.Land
Decent.Land是什么
Decent.Land是一種新型社交網絡平臺,目前正在開發中,用戶可通過注冊候補名單加入該網絡,基于Arweave永久網絡之上,可以永久存儲信息。
Decent.Land案例
近期Decent.Land已經永久存儲了特斯拉投資15億美元的比特幣這一歷史事件。2月22日,decent.land發布了decentland-jsAPI,允許用戶調用該API與DecentLand協議進行交互。由于Arweave網絡中,所有應用都是開放協議,所以該網絡中任何永久性應用都可以訪問decent.land,并可增長decent.land的用戶。通過利益共享社區模型,將會為該協議開發者帶來來自其中集成中產生的收益。
2-5?Storj部分案例展示
2-5-1?GenaroNetwork
GenaroNetwork是什么
Genaro是一家總部位于新加坡的全球區塊鏈項目,打造第一條擁有存儲網絡圖靈完備的公鏈。Genaro創新性地使用SPoR(SentinelProofofRetrivebility)+PoS(ProofofStake)混合共識機制,解決目前區塊鏈技術的速度及存儲問題。Genaro在中國獲得了專利許可,與StorjLabs合作開發首個應用GenaroEden,用戶可以使用GenaroEden作為私人存儲空間,同時可以分享自己的閑置存儲空間來獲得獎勵。
GenaroEden的使用說明
GenaroEden是為大家提供安全、私密、高效、經濟、永久線上的去中心化存儲云盤,也是GenaroNetwork的第一個DApp,使用者可以通過支付GenaroNetwork的TokenGNX進行文件的上傳與下載。同時,用戶也可以通過加密傳輸的形式將私密文件分享給其它擁有GenaroNetwork數字身份的錢包地址。

頁面來源:GenaroNetwork官網
具體的下載與使用流程請參考以下鏈接中的內容:
https://genaro-docs.oss-cn-shanghai.aliyuncs.com/genaro-eden-manual.cn.pdf?spm=5176.8466032.0.dopenurl.3d621450mokYAD&file=genaro-eden-manual.cn.pdf
2-5-2?zkSync
zkSync是什么
zkSync是用于以太坊的縮放和隱私引擎,它目前的功能范圍包括以太坊網絡中以太坊和ERC20Token的低價交易。zkSync建立在ZK匯總架構上,ZKRollup是L2擴展解決方案,其中所有資金均由主鏈上的智能合約持有,而計算和存儲則在鏈下進行。去中心化存儲項目Storj已經與zkSync達成合作關系。Storj網絡的存儲節點運營商可以通過二層擴容方案zkSync接收用戶支付的費用。
數據展示
經過數據比較,存儲及下載1TB的數據,采用StorjLabs開發的Tardigrade只需要55美元,而AmazonS3、GoogleCloud、Azure分別需要108美元、146美元、105美元。并且Storj現在已經支持通過zkSync進行支付,資金由以太坊上的智能合約持有,計算和存儲在鏈下進行,交易不會單獨驗證,而是匯總在一起進行批處理,從而增加TPS,降低交易費用。
到今年2月,Storj網絡已經在84個國家的11000個存儲節點運營商上運行,Storj衛星處理了16多萬筆交易。
2-6?Sia案例展示
作為元老的Sia發展比較緩慢,不過也是一個已經落地的項目,可以去官方下載客戶端,購買SCToken嘗試使用區塊鏈云存儲。另外,要使用Sia存儲文件,需要下載Sia支持的錢包,目前有Linux、Mac和PC桌面錢包。
整體而言,Sia作為分布式存儲賽道的先河,后期明顯是后勁不足的走勢,項目的進展較為緩慢,也沒有后期出頭項目技術上的優勢,雖然Twitter粉絲數量在10萬之上,但是粉絲數呈現出略微下劃的趨勢。
2-7?Chia項目展示
2-7-1?傳統的PoW共識機制與Chia的PoC共識機制
PoW稱為工作量證明,秉承著多勞多得、按勞分配的原則,擁有高去中心化與高安全性。但其交易效率低下,挖礦過程也會消耗大量的能源,并且如今礦池掌握了大部分算力,依舊呈現出中心化的特點,Sia、Storj、Arweave為PoW的共識機制,Filecoin雖然是PoSt時空證明共識機制,但其前期也有著PoW影子。Chia的POC容量證明決定了農戶的耕種收益關鍵數據并不是看電腦的數學計算,而是看儲存空間,Chia農戶的耕種收益與儲存空間與存儲量相關,如果農民有十倍的室內空間,就能獲得十倍的耕種獎勵。
2-7-2?Chia的PoC共識機制優勢
從挖礦的發展歷程來看,傳統POW工作量證明機制持續發展必定會出現ASIC礦機,從而造成資源的浪費、造成環境的污染。如此一來,Chia的PoC共識算法的優勢就凸顯了出來。
挖礦的門檻低,受眾較廣
Chia的硬盤挖礦對顯卡沒有要求,配置簡單,并且硬盤的價格低廉,供應量穩定,每個人都有機會參與進來。
有利于Chia生態的發展
傳統的POW礦工成本中電費占比很大,所以或多或少會有礦工們因為無力支付電費而不得不砸盤。而Chia的礦工成本中,電費的占比極低,平均功耗只有8~14W,礦工收益更多,這使得礦工們有能力進行囤幣,有效避免了大量早期礦工的砸盤操作,并且PoC共識機制與“碳中和”政策也十分符合。
所以盡管Chia的硬盤并非是用來存儲數據的,但其PoC的共識機制也是值得分布式存儲賽道中的項目學習借鑒,尤其是在中國大環境下,PoC共識機制在未來會有很大的發展潛力。
2-8?Swarm項目展示
Swarm作為分布式存儲協議,與IPFS有一定的相似之處,兩者都為下一代互聯網未來的高效分散存儲層提供了全面的解決方案,目標和技術都很相似,所以難免會有所比較。在此我們不比較其他的因素,就單從應用落地層面來看,Filecoin項目應用落地的進度緩慢,而Swarm卻有著天然的優勢,可以說Filecoin是如今是剛剛起步還沒有成型的生態,而Swarm有以太坊現有生態體系,所以Swarm可以憑借以太坊現有的生態快速落地。
三、總結
綜合而言,各個項目都在為了生態的發展進行著一波又一波的技術更新,并且在分布式存儲賽道中的作用各不相同,Crust目前主要致力于解決三個層次化、模塊化的問題,可以提煉為三個關鍵字:報告、打包和服務。Filecoin致力于為大企業提供存儲服務,DxChain旨在設計一個可以解決去中心化環境中大數據計算問題的平臺,Arweave致力于提供數據的永久存儲,Storj旨在提供可供商業級應用落地使用的方式,Sia為整個分布式存儲賽道的發展奠定了一定的基礎,后期出現的Chia與Swarm更是值得期待。
項目應用落地簡要總結:

來源:達瓴智庫
分布式存儲賽道項目方大部分都深耕于應用落地的市場和技術中,穩步推進著應用的落地。且聽風吟,靜待花開,相信不久的未來我們就會見證到屬于分布式存儲賽道的應用時代。
本文為達瓴智庫公眾號原創,內容旨在信息傳遞,不構成任何投資建議。
2021年6月9日,中國支付清算協會發布關于加強行業信息共享有效防范支付風險的提示。中國支付清算協會表示,近日組織部分會員單位召開行業風險信息及特約商戶信息共享聯防工作座談會,分析了當前支付風險.
1900/1/1 0:00:00工業和信息化部、中央網絡安全和信息化委員會辦公室近日聯合發布《關于加快推動區塊鏈技術應用和產業發展的指導意見》。明確到2025年,區塊鏈產業綜合實力達到世界先進水平,產業初具規模.
1900/1/1 0:00:00社交平臺和資訊網站上,眾多未知來源的圖片引來人們的猜測,好奇者會花費大量時間在評論區爭吵。這也許是平臺和內容創作者樂于看到的情況。更多的人參與到討論中,意味著有“話題感”和活躍的“參與度”.
1900/1/1 0:00:00-“橋”的安全/威脅模型各有不同-通過鏈下協議增強網絡可擴展性的方案在密碼學貨幣社區內掀起了一股熱潮.
1900/1/1 0:00:00一、NFT市場熱度說明什么?當前NFT市場熱度很高,一方面說明NFT技術確實具有解決包括確權、物品特定化、數字物品交易智能化等問題的能力.
1900/1/1 0:00:00撰文:BenjaminSimon,MechanismCapital研究員編譯:PerryWang 我們先打一個比喻。 想象一下我們又回到了中學數學課上.
1900/1/1 0:00:00